Analog Devices Inc. MAX20010x Step-Down Converters
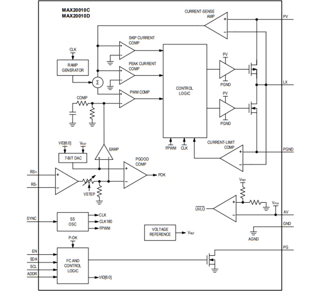
Analog Devices Inc. MAX20010x Step-Down Converters operate with a 3.0V to 5.5V input voltage range and provide a 0.5V to 1.5875V output voltage range. The wide input/output voltage range and the ability to provide up to 6A load current make these ICs ideal for onboard point-of-load and post-regulation applications. The MAX20010C, MAX20010D, and MAX20010E achieve ±2% output error over load, line, and temperature ranges. The MAX20010D/MAX20010E offers improved transient responses.The ICs feature a 2.2MHz fixed-frequency PWM mode for better noise immunity and load-transient response, and a pulse-frequency modulation mode (skip) for increased efficiency during light-load operation. The 2.2MHz frequency operation allows the use of all-ceramic capacitors and minimizes the solution footprint. The programmable spread-spectrum frequency modulation minimizes radiated electromagnetic emissions. Integrated low RDS(ON) switches improve efficiency at heavy loads and make the layout a much simpler task with respect to discrete solutions.
The ICs are offered with factory-preset output voltages. An I2C interface supports dynamic voltage adjustment with programmable slew rates. Other features include programmable soft-start, overcurrent, and overtemperature protection.
Features
- Fully integrated, synchronous 6A DC-DC converters enable small solution sizes, 3.0V to 5.5V operating supply voltage
- High-precision voltage regulator for application processors
- ±2% output-voltage accuracy
- Differential remote voltage sensing
- I2C-controlled output voltage of 0.5V to 1.27V in 10mV steps, or 0.625V to 1.5875V in 12.5mV steps
- Excellent load-transient performance
- Low-noise feature reduces EMI
- 2.2MHz operation
- Spread-spectrum option
- Frequency-synchronization input/output
- Current mode, forced-PWM, and skip operation
- Robust for the automotive environment
- PGOOD output
- Over-temperature and short-circuit protection
- -40°C to +125°C operating temperature range
- TQFN-EP-20 package (4mm × 4mm)
- AEC-Q100 qualified
Applications
- Automotive Point-of-Load (PoL) applications
- Distributed DC power systems
- Navigation and radio head units
Typical Application Circuit
Block Diagram
