Analog Devices Inc. AD5753 Single-Channel Digital-to-Analog Converter
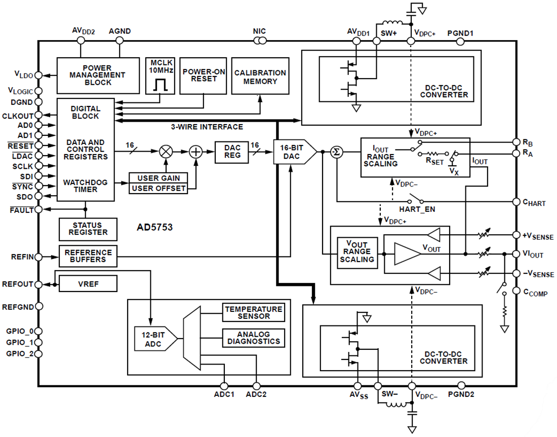
Analog Devices AD5753 Single-Channel Digital-to-Analog Converter (DAC) operates with a power supply range from a minimum of −33V on AVSS to a maximum of +33V on AVDD1. This is done with a maximum operating voltage of 60V between the two rails. On-chip dynamic power control (DPC) minimizes package power dissipation. This minimization is achieved using buck dc-to-dc converters optimized for minimum on-chip power dissipation to regulate the voltage (VDPC+ and VDPC−). That voltage is sent to the VIOUT output driver circuitry from the ±5V to ±27V supply voltage. The CHART pin enables a Highway Addressable Remote Transducer® (HART) signal to be coupled to the current output.The Analog Devices AD5753 uses a versatile, 4-wire, serial peripheral interface (SPI) that operates at clock rates of up to 50MHz. This interface is compatible with standard SPI, QSPI™, MICROWIRE™, digital signal processor (DSP), and microcontroller interface standards. The interface features an optional SPI cyclic redundancy check (CRC) and a watchdog timer (WDT). The AD5753 offers improved diagnostic features from earlier versions of similar DACs, such as output current monitoring and an integrated, 12-bit diagnostic analog-to-digital converter (ADC). Including a line protector on the VIOUT, +VSENSE, and −VSENSE pins provides additional robustness.
Features
- 16-bit resolution and monotonicity
- Positive and negative DPC for thermal management
- Current or voltage output available on a single terminal
- Current output ranges: 0mA to 20mA, 4mA to 20mA, 0mA to 24mA, ±20mA, ±24mA, and −1mA to +22mA
- Voltage output ranges (with 20% over range): 0V to 5V, 0V to 10V, ±5V, and ±10V
- User-programmable offset and gain
- Advanced on-chip diagnostics, including a 12-bit ADC
- Two external ADC input pins
- On-chip reference
- Robust architecture, including output fault protection
- −40°C to +115°C temperature range
- 40-lead, 6mm×6mm LFCSP package
Applications
- Process control
- Actuator control
- Channel-isolated analog outputs
- Programmable logic controller (PLC) and distributed control systems (DCS) applications
- HART network connectivity
Functional Block Diagram
發佈日期: 2019-07-02
| 更新日期: 2024-03-08
