Analog Devices Inc. AD8232-EVALZ Evaluation Board
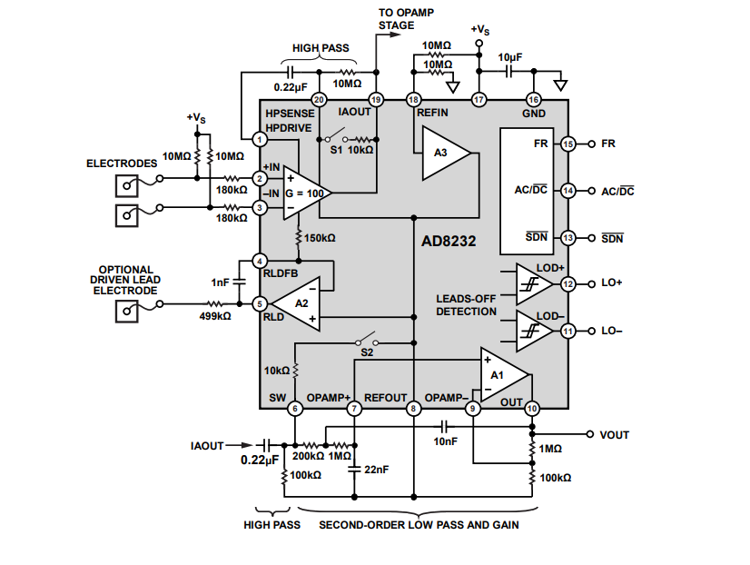
Analog Devices AD8232-EVALZ Evaluation Board is designed to evaluate the AD8232 heart rate monitor front end. The evaluation board contains Analog Devices AD8232, conveniently mounted with the necessary components for initial evaluation in fitness applications.Inputs, outputs, supplies, and leads off detection terminals are routed to test pins to simplify connectivity. Switches and jumpers are available for setting the input bias voltage, shutdown (SDN), fast restore (FR), and ac/dc, leads off detection mode.
Features
- Ready to use heart rate monitor (HRM) front end
- Operates in two electrode or three electrode configurations
- Easy feature selection with switches
- Directly interfaces to data acquisition and analog-to-digital converters (ADCs)
- Allows various circuit configurations
Board Default Configuration
發佈日期: 2019-08-09
| 更新日期: 2024-02-28
