 |
|
Analog Devices ADA4805-1低功率、 低雜訊、軌對軌放大器Analog Devices ADA4805-1低功率、低雜訊、軌對軌放大器是一款高速電壓反饋軌對軌輸出放大器,其靜態電流極低,僅495μA。ADA4805-1儘管具備其功率較低,仍可提供優異的整體效能。此放大器可在增益1時提供105MHz高頻寬、160V/μs高旋轉率,以及最高可達125μV的低輸入偏移電壓。ADA4805-1的關機腳位可將靜態供電電流進一步降低至3μA。針對電源敏感應用,此關機模式可提供極快的開機時間,從關機到完全開機僅需3μs(輸出降至16位元), 讓設計師可藉由關閉ADC取樣間的放大器,動態管理放大器的功率。利用ADI專屬的超快速互補雙極(XFCB)製程,ADA4805-1可同時兼具低電壓與低電流雜訊特性(5.9 nV/√Hz、0.6 pA/√Hz)。ADA4805-1可在±1.5V至±5V多種供應電壓範圍及單一3V和5V電源中運作,適用於高速、低功率、高解析度資料轉換系統,包括電池供電儀器設備、微功率主動濾波器、可攜式銷售點終端機、主動式RFID讀取裝置、光電放大器、ADC參考緩衝器,以及高解析度、高精度ADC驅動器。
評估板ADA4805-1AKSZEBZ及ADA4805-1ARJZEBZ可協助設計師評估高速運算放大器,快速建立新運算放大器電路的原型,同時縮短設計時間。
|
產品特色
- 低輸入偏移電壓:
- 低輸入偏移電壓漂移
- - 0.2μV/°C(典型)
- - 1.5μV/°C(最大)
- 超低供電電流:
- 多種供電電壓範圍:
- 高速效能
- −3 dB頻寬:105MHz
- 迴轉率:160V/μs
- 0.1%安定時間:35ns
- 軌對軌輸出
- 輸入共模範圍:
- 低雜訊:100kHz時5.9nV/√Hz;100kHz時0.6pA/√Hz
- 低失真:100kHz時−102 dBc/−116 dBc HD2/HD3
- 低輸入偏壓電流
- 動態功率調節
- 小型封裝
應用
- 高解析度、高精度類比至數位轉換器(ADC)驅動器
- 電池供電儀器設備
- 微功率主動濾波器
- 可攜式銷售點終端機
- 主動式RFID讀取裝置
- 光電放大器
- ADC參考緩衝器
|
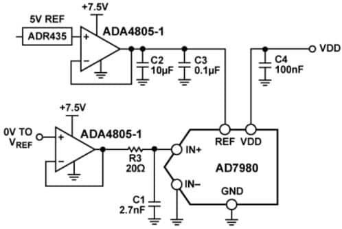
ADA4805-1典型應用電路圖

|
高速ADC驅動器以極低功率提供高精確度-影片
|
 |
發佈日期: 2014-10-03
| 更新日期: 2022-03-11