![]() |
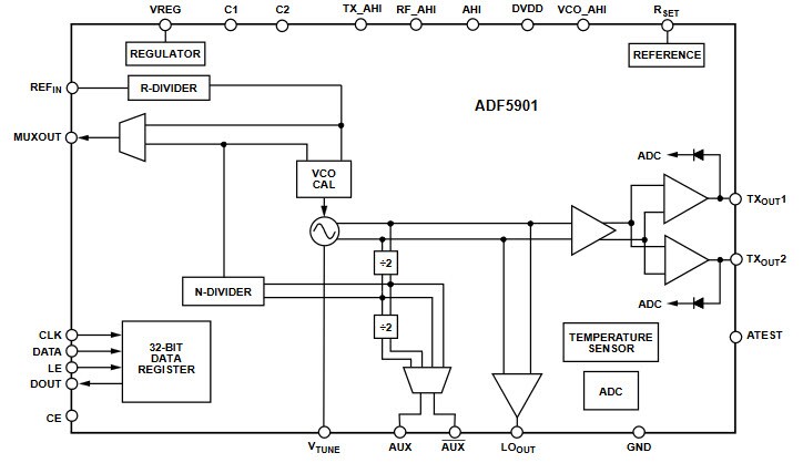
Analog Devices ADF5901 MMICAnalog Devices ADF5901 24GHz Tx單晶微波積體電路(MMIC)搭載晶片內建24GHz電壓控制振盪器(VCO),具備PGA與雙Tx通道,適用於雷達系統。晶片內建VCO可產生24GHz訊號,供LO輸出與兩個Tx通道使用。Tx通道內含電源控制電路,電路中搭載了晶片內建溫度感測器,以簡單的四線介面控制所有晶片內建暫存器。
產品特色
應用
|
功能方塊圖![]() |
![]() 相關評估工具
Analog Devices EV-ADF5902SD2Z評估板可供設計人員評估ADF5901 MMIC的功能與效能。評估套件內含的軟體可用來輕鬆設定ADF5901裝置。 |
![]() |
發佈日期: 2016-09-28
| 更新日期: 2022-03-11






