ADG1412L開關符合JEDEC標準,適用於1.2V (JESD8-7A) 和1.8V邏輯位準 (JESD8-12A.01)。ADG1412L開關具有軌到軌作業、最小失真和4 mm x 4 mm的本體尺寸。其典型應用包括音訊和視訊訊號路由、繼電器更換、通訊系統、自動測試設備和電池供電系統。
特點
- 25°C時,±15V雙電源的導通電阻為1.5Ω
- 25°C時,±15V雙電源的導通電阻平坦度為0.3Ω
- 25°C時,±15V雙電源的通道間導通電阻匹配為0.1Ω
- 額定工作電壓為±15V、+12V及±5V:
- 雙電源供應作業範圍:±4.5V至±16.5V
- 單電源供應作業範圍:5V至16.5V
- 用於低邏輯位準相容性的VL電源:
- 符合1.8V JEDEC標準 (JESD8-7A)
- 符合1.2V JEDEC標準 (JESD8-12A.01)
- 軌對軌作業
- 24導線4mm x 4mm LFCSP
規格
- 在整個溫度範圍內提供最大2.6Ω導通電阻
- 最小失真
- 保證在數位輸入浮動時關斷
應用
- 自動化測試設備
- 資料擷取系統
- 電池供電系統
- 取樣保持系統
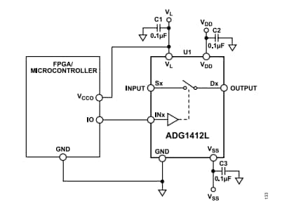
- FPGA和微控制器系統
- 音訊訊號路由
- 視訊訊號路由
- 通訊系統
- 繼電器替代品
功能方塊圖
應用電路圖
外形尺寸
發佈日期: 2022-10-12
| 更新日期: 2025-02-20

