Analog Devices Inc. ADL8150-EVALZ Evaluation Board
Analog Devices Inc. ADL8150-EVALZ Evaluation Board consists of a 4-layer printed circuit board (PCB) fabricated from 10mil thick, Rogers 4350B and Isola370HR, copper-clad, forming a nominal thickness of 62mils. The ADL8150-EVALZ Board RFIN and RFOUT ports are populated with 2.9mm, female coaxial connectors, and the corresponding RFIN and RFOUT traces have a 50Ω characteristic impedance.Features
- 4-layer, Rogers 4350B and Isola 370HR evaluation board
- End launch, 2.9mm RF connectors
- Through calibration path (depopulated)
Required Equipment
- RF signal generator
- RF spectrum analyzer
- RF network analyzer
- 5V, 200mA power supply
Front & Back View
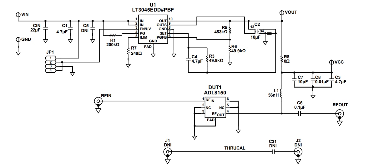
Schematic
Layout
發佈日期: 2021-03-08
| 更新日期: 2022-03-11
