Analog Devices Inc. ADN8831 Thermoelectric Cooler (TEC) Controller

Analog Devices Inc. ADN8831 Thermoelectric Cooler (TEC) Controller is a monolithic TEC controller with two integrated, zero drift, rail-to-rail comparators, and a unique PWM driver. This highly integrated device controls the TEC in a laser module used in optical communications systems. The PWM driver works with an analog driver to control external selected MOSFETs in an H-bridge. By sensing the thermal detector feedback from the TEC, ADN8831 can drive a TEC to settle the programmable temperature of a laser diode or a passive component attached to the TEC module. 

ADN8831 provides greater than 90% efficiency and lower than 1% ripple noise together to complete a TEC control function. Additionally, ADN8831 features system-supervising functions such as real temp monitoring, temp lock indication, current limit, switching frequency and phase changeability. ADN8831's wave lock input allows optical equipment designers to build a dual TEC control loop by using both thermistor and wavelockers.

ADN8331 addresses the following design challenges.

• The single inductor output saves board space
• Integrating the thermistor and compensation amplifiers along with the output protection circuitry lowers the overall cost and size of the design
• Because the output FETs are external, designers can choose the appropriate sized FETs for their TEC current requirements

Features

  • Two integrated zero drift, rail-to-rail, chop amplifiers
  • TEC voltage and current operation monitoring
  • Programmable TEC maximum voltage and current
  • Programmable TEC current heating and cooling limits
  • Configurable PWM switching frequency up to 1MHz
  • >90% Power efficiency
  • Temperature lock indication
  • Optional internal or external clock source
  • Clock phase adjustment for multiple drop operation
  • Supports negative temperature coefficient (NTC) thermistors or positive temperature coefficient (PTC) resistance thermal detectors (RTDs)
  • 5V typical and optional 3V supplies
  • Standby and shutdown mode availability
  • Adjustable soft start feature
  • 5mm × 5mm 32-lead LFCSP

Applications

  • Thermoelectric cooler (TEC) temperature control
  • DWDM optical transceiver modules
  • Optical fiber amplifiers
  • Optical networking systems
  • Instruments requiring TEC temperature control

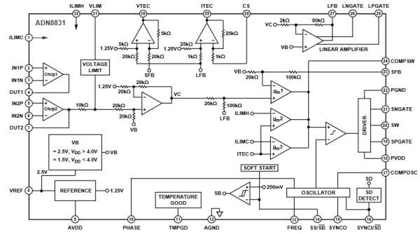
Detailed Block Diagram

Block Diagram - Analog Devices Inc. ADN8831 Thermoelectric Cooler (TEC) Controller
發佈日期: 2014-12-02 | 更新日期: 2022-03-11