>
 |
|
Analog Devices ADP176x CMOS線性穩壓器 |
概觀
Analog Devices ADP176 CMOS線性穩壓器產品系列內含低雜訊、低壓差(LDO)的線性穩壓器。ADP176穩壓器可在最低1.10V的單一電源輸入下運作,輸出電流最高3A。這些穩壓器的設計可省去外部偏壓電源,因此效率更高。
ADP176的低壓差電壓使穩壓器能在最少的機板空間下運作、維持穩壓,且能改善效率。穩壓器經過最佳化,使用小型10μF陶瓷輸出電容器即可達到穩定作業,因此ADP176可在佔用最少機板空間下維持最佳的瞬態效能。
裝置的固定輸出電壓介於0.9V至1.5V。針對可調整輸出的機型,設計人員可用VADJ和接地之間的外部電阻器來設定0.5V至1.5V的輸出。還可將電容器連接至SS腳位,從外部設定軟啟動時間。內建短路及過熱保護電路,可在不良的條件下避免裝置損壞。
ADP176穩壓器採用小巧的16線LFCSP封裝,能提供佔用空間極少的解決方案,滿足各種應用的需求。
產品特色
- 低輸入電壓供應範圍
- VIN = 1.10V至1.9 V,無需偏壓電源。
- 固定輸出電壓範圍:VOUT_FIXED = 0.9V至1.5V
- 可調整輸出電壓範圍:VOUT_ADJ = 0.5V至1.5V
- 超低雜訊:2μVrms, 100Hz至100kHz
- 雜訊譜相密度:
- 4nV/√Hz(10kHz時)
- 3nV/√Hz(100kHz時)
- 作業供應電流:4.5mA(無負載時的典型值)
- 在各種線路、負載及溫度下均有±1.5%固定輸出電壓精確度
- 優異的負載/線路瞬態回應
- 軟啟動可降低浪湧電流
- 針對小型10μF陶瓷電容器最佳化
- 電流限制與過熱保護
- 電力良好指示燈
- 精度啟用
- 16導線、3mm × 3mm LFCSP封裝
應用
- 對雜訊敏感的應用穩壓
- 射頻(RF)收發器
- 類比轉數位轉換器(ADC)和數位轉類比轉換器(DAC)電路
- 鎖相迴路(PLL)
- 電壓控制振盪器(VCO)
- 時脈整合電路
- 現場可程式化閘陣列(FPGA)與數位訊號處理器(DSP)供電
- 醫療保健
- 工業與儀器
|
系列比較
|
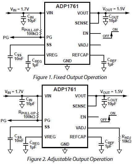
ADP1761
Analog Devices ADP1761 CMOS線性穩壓器可在最低1.10V的單一電源輸入下運作,輸出電流最高1A。ADP1761於1A 負載下可達到30mV的低壓差電壓,使穩壓器能在最少的機板空間下運作、維持穩壓,且能改善效率。
ADP1761專屬功能
- 最大輸出電流1A
- 低壓差電壓:30mV(1A負載時的典型值)
- 優異的電源供應抑制率(PSRR)效能
- 67dB(1A負載10kHz時的典型值)
- 51dB(1A負載100kHz時的典型值)
ADP1761典型應用電路圖

|
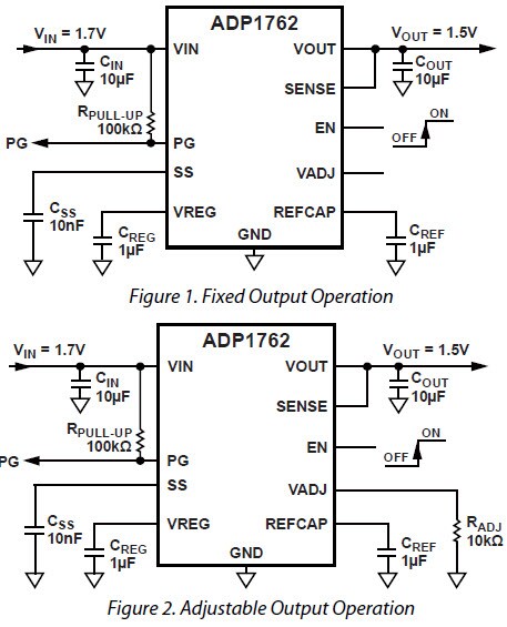
ADP1762
Analog Devices ADP1762 CMOS線性穩壓器可在最低1.10V的單一電源輸入下運作,輸出電流最高2A。ADP1762於2A負載下可達到62mV的低壓差電壓,使穩壓器能在最少的機板空間下運作、維持穩壓,且能改善效率。
ADP1762專屬功能
- 最大輸出電流2A
- 低壓差電壓:62mV(2A負載時的典型值)
- 優異的電源供應抑制率(PSRR)效能
- 62dB(2A負載10kHz時的典型值)
- 46dB(2A負載100kHz時的典型值)
ADP1762典型應用電路圖

|
ADP1763
Analog Devices ADP1763 CMOS線性穩壓器可在最低1.10V的單一電源輸入下運作,輸出電流最高3A。ADP1763於3A負載下可達到95mV的低壓差電壓,使穩壓器能在最少的機板空間下運作、維持穩壓,且能改善效率。
ADP1763專屬功能
- 最大輸出電流3A
- 低壓差電壓:95mV(3A負載時的典型值)
- 優異的電源供應抑制率(PSRR)效能
- 53dB(3A負載10kHz時的典型值)
- 43dB(3A負載100kHz時的典型值)
ADP1763典型應用電路圖

|
ADP176x評估板
Analog Devices ADP176評估板可協助設計人員評估ADP1761、ADP1762與ADP1763 CMOS線性穩壓器的功能。評估板提供電壓表、電流表、負載電阻器和單一電壓供應,以用於測量裝置。裝置測量包含負載調節、壓差電壓,以及接地電流。
產品特色
- 輸入電壓範圍:1.1V至1.98V
- 輸出電流範圍
- ADP1761:0mA至1A
- ADP1762:0mA至2A
- ADP1763:0mA至3A
- 輸出電壓準確度:±1.5%
- 作業溫度範圍:-40°C至+125°C
|
|
 |
發佈日期: 2019-03-15
| 更新日期: 2023-08-17