Analog Devices Inc. ADP2441同步、降壓DC-DC穩壓器
Analog Devices ADP2441是一款具備恆定頻率、電流模式控制、同步、降壓的DC-DC穩壓器,可驅動最高1A的負載,並擁有優異的線路與負載調節特性。ADI ADP2441可在4.5V至36V的寬輸入電壓範圍下作業,適合用來調節各種來源的電源。此外,ADP2441具有極短的最短導通時間 (50 ns),因此很適合需要非常高降壓率的應用。其輸出電壓可在0.6V至0.9V × VIN之間調整。ADP2441整合低電阻N通道MOSFET,具有高效率,同時適用於高側與低側裝置。切換頻率可透過外部電阻器在300 kHz至1 MHz的範圍內調整。ADP2441並具有精準的電力良好 (PGOOD) 漏極開路輸出訊號。在輕負載條件下,ADP2441穩壓器會在脈衝跳躍模式下作業,以便降低切換損耗,改善能源效率。另外在中到高負載條件下,穩壓器則以固定頻率的脈寬調變 (PWM) 模式作業,以降低EMI。ADP2441使用Hiccup模式來保護IC,避免其發生短路或輸出過電流等狀況。
特點
- 寬輸入電壓範圍4.5V至36V
- 低最短導通時間50 ns
- 最大負載電流1A
- 效率高達94%
- 可調整輸出至最低0.6V
- ±1%輸出電壓準確度
- 可在300 kHz至1 MHz之間調整切換頻率
- 輕負載條件下可進入脈衝跳躍模式,以節省電力
- 精確的啟用輸入腳位
- 漏極開路電力良好
- 外部軟啟動,含追蹤功能
- 過電流限制保護
應用
- 負載點應用
- 分散式電力系統
- 工業控制電源供應器
- 標準軌轉換為24V/12V/5V/3.3V
Additional Resources
Design a complete, fully isolated, and highly flexible, 4-channel analog input system for PLCs
Suitable for programmable logic controllers (PLCs) and distributed control system (DCS) applications in the harshest industrial environments this circuit from the lab delivers multiple voltage inputs with open wire detection and HART-compatible, 4mA to 20mA current inputs and all channels protected from transient overvoltage or overcurrent events.
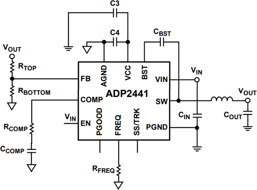
典型應用電路
發佈日期: 2013-05-01
| 更新日期: 2025-01-28
