Analog Devices Inc. ADP5301超低功率降壓式穩壓器
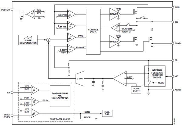
Analog Devices ADP5301採用高效率、超低靜態電流降壓式穩壓器,僅採用180nA靜態電流,以在空載情況下調節輸出。111ADP5301穩壓器可在2.15V至6.50V的輸入啟動電壓範圍下運作,可使用多種醎性電池或鎳氫電池、鋰離子電池或其它電源。輸出電壓可由使用者透過外部VID電阻器及工廠保險絲從0.8V到5.0V進行選擇。總體解決方案只需要四個微小的外部元件。在遲滯模式下,此穩壓器可以低於1mW的功耗實現出色效率,並提供高達50mA的輸出電流。PWM模式下的穩壓器可產生較低的輸出紋波,並提供高達500mA的輸出電流。裝置運行期間的靈活配置能力可實現非常高效的功率管理,以滿足最長的電池壽命和低系統雜訊要求。Analog Devices提供ADP5301 - EVALZ評估板 ,以協助設計人員存取ADP5301穩壓器的功能。
特點
- 輸入啟動電壓範圍:2.15V至6.50V
- 工作電壓低至2.00V
- 超低180nA靜態電流,無負載
- 可選輸出電壓:1.2V至3.6V或0.8V至5.0V
- 在PWM模式下整個溫度範圍內的輸出精度為1.5%
- 可選遲滯模式或PWM操作模式
- 輸出電流
- 遲滯模式下高達50mA
- PWM模式下高達500mA
- VADTOK標記監視輸出電壓
- 100%工作週期操作模式
- 2MHz開關頻率,可選同步輸入(1.2MHz至2.5MHz)
- 快速輸出放電(QOD)選項
- UVLO、OCP和TSD保護
- 9球、1.65mm × 1.87mm WLCSP
應用
- 能源(氣體和水)計量
- 便擕式和電池供電設備
- 醫療應用
- 保活電源
結構圖
發佈日期: 2015-08-28
| 更新日期: 2022-03-11
