Analog Devices Inc. ADPL54203 No-Opto Isolated Flyback Converters

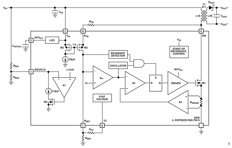
Analog Devices Inc. ADPL54203 No-Opto Isolated Flyback Converters operate from an input voltage range of 3.2V to 40V and deliver up to 17W of isolated output power. The monolithic micropower isolated flyback converters require no third winding or optoisolator for regulation by sampling the isolated output voltage directly from the primary-side flyback waveform. Output voltage is programmed with two external resistors and a third optional temperature compensation resistor. Boundary mode operation provides a small magnetic solution with excellent load regulation, while low ripple burst mode operation maintains high efficiency at light load while minimizing the output voltage ripple.

A 3.4A, 60V DMOS power switch is integrated into the Analog Devices ADPL54203, along with all the high voltage circuitry and control logic, into a thermally enhanced 8-lead SO package. The high level of integration and the use of boundary and low ripple burst modes result in a simple-to-use, low component count, and high-efficiency application solution for isolated power delivery.

Features

  • 3.4A, 60V internal DMOS power switch
  • 3.2V to 40V input voltage range
  • No transformer third winding or optoisolator is required for output voltage regulation
  • Quasi-resonant boundary mode operation at heavy load
  • Low ripple burst mode operation at light load
  • Low quiescent current
    • 115µA in sleep mode
    • 390µA in active mode
  • Minimum load of <0.5% typical of full output
  • Temperature compensation for output diode
  • Internal compensation and soft-start
  • Output short-circuit protection
  • Accurate EN/UVLO threshold and hysteresis
  • Thermally enhanced 8-lead SO package

Applications

  • Isolated auxiliary/housekeeping power supplies
  • Isolated industrial and medical power supplies

Simplified Application Diagram

Application Circuit Diagram - Analog Devices Inc. ADPL54203 No-Opto Isolated Flyback Converters

Block Diagram

Block Diagram - Analog Devices Inc. ADPL54203 No-Opto Isolated Flyback Converters
發佈日期: 2024-03-07 | 更新日期: 2024-03-14