Analog Devices Inc. ADRF5549 Dual-Channel RF FEMs
Analog Devices Inc. ADRF5549 Dual-Channel RF Front-End Modules (FEMs) are designed for Time Division Duplexing (TDD) applications that operate from 1.8GHz to 2.8GHz. These multi-chip modules are configured in dual-channel with a cascading, two-stage, low noise amplifier (LNA), and a high-power silicon single-pole double-throw (SPDT) switch. The ADRF5549 FEMs feature high-power handling capacity, low current supply, high isolation, and low insertion loss. These modules come in RoHS-compliant, compact 6mm x 6mm dimensions and 40-lead frame chip-scale package (LFCSP). Typical applications include wireless infrastructure, TDD-based communication systems, TDD massive multiple input and multiple output (MIMO), and active antenna systems.Features
- Integrated dual-channel RF front-end module
- 2-stage LNA and high-power SPDT switch
- On-chip bias and matching
- Single-supply operation
- Gain
- 35dB typical high gain at 2.3GHz
- 17dB typical low gain at 2.3GHz
- Low noise figure
- 1.4dB typical high gain at 2.3GHz
- 1.4dB typical low gain at 2.3GHz
- High isolation
- 50dB typical between RxOUT-ChA and RxOUT-ChB
- 62dB typical between TERM-ChA and TERM-ChB
- 0.6dB typical low insertion loss at 2.3GHz
- High power handling at TCASE = +105°C
- Full lifetime
- 40dBm LTE average power (9dB PAR)
- Single event (<10sec operation)
- 43dBm LTE average power (9dB PAR)
- 32dBm typical high OIP3
- Power-down mode and low gain mode for LNA
- Low supply current
- 85mA typical high gain at 5V
- 35mA typical low gain at 5V
- 12mA typical power-down mode at 5V
- Positive logic control
- 6mm × 6mm dimensions
- 40-lead LFCSP package
Applications
- Wireless infrastructure
- TDD-based communication systems
- TDD massive MIMO and active antenna systems
Functional Block Diagram
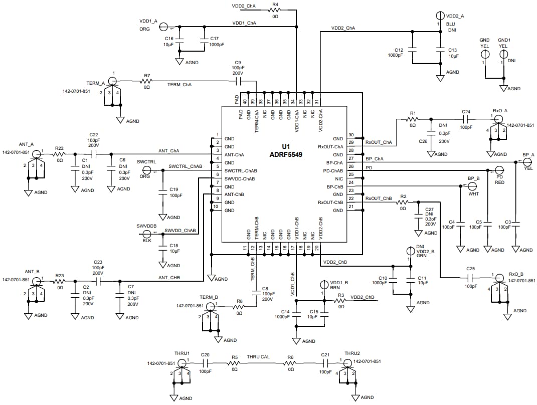
Typical Application Circuit
Additional Resource
發佈日期: 2019-11-25
| 更新日期: 2024-03-08
