Analog Devices Inc. DC2642A Eval Board for the LTC4041 Power Manager

Analog Devices Inc. DC2642A Eval Board for the LTC4041 Power Manager are designed to evaluate the LTC4041 supercapacitor backup power manager. This LTC4041 is a complete supercapacitor backup system for 2.9V to 5.5V supply rails. The LTC4041 PMIC operates with a stack of two series capacitors DC2642A-A and a single capacitor DC2642A-B. These DC2642A evaluation boards demonstrate the design of a 5V rail with a short-term power backup using 10F supercapacitors. The DC2642A boards offer input current limit, charge current limit, charge voltage, power fail threshold, and boost voltage. All these features can be configurable by changing resistor values on the board. These DC2642A evaluation boards consist of monitoring pins and LED indicators on status pins that are available to assist in the evaluation.

Features

  • Designed to evaluate LTC4041 supercapacitor backup power manager
  • Demonstrate the designs of a 5V rail with a short-term power backup using 10F supercapacitors
  • Boards offer input current limit, charge current limit, charge voltage, power fail threshold, and boost voltage

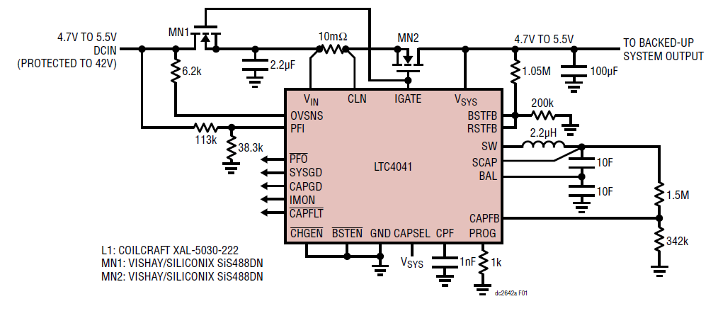
TypicaL Application Circuit

Application Circuit Diagram - Analog Devices Inc. DC2642A Eval Board for the LTC4041 Power Manager
發佈日期: 2018-10-03 | 更新日期: 2025-01-29