Analog Devices Inc. EVAL-CN0586-ARDZ Evaluation Board

Analog Devices EVAL-CN0586-ARDZ Evaluation Board contains the entire signal chain of CN0586, a precision bipolar high-voltage output drive solution with an output span of up to 200V and digital interface isolation. The evaluation board operates from a +/-15V external dual supply. It has an onboard low drop-out (LDO), precision reference, and high voltage (HV) power solution for the various parts of the signal chain.

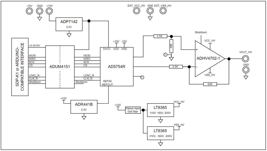
The EVAL-CN0586-ARDZ utilizes the AD5754R, a 4-channel voltage output DAC, and the ADHV4702-1, a low-noise HV amplifier, in a configuration shown in the figure below capable of producing up to 200V span and 20mA current drive at the outputs. CN0586 includes safety features such as digital interface isolation, temperature or software-controlled shutdown, and DAC output protection, as discussed in the CN0586 circuit note.

When paired with the Analog Devices SDP-K1 board (EVAL-SDP-CK1Z) and the open-source firmware, the application software in Analysis|Control|Evaluation (ACE) can easily communicate with the EVAL-CN0586-ARDZ over the Linux Industrial Input/Output (IIO) library (libiio), which includes the bindings for C, C#, MATLAB, Python and LabVIEW. The firmware simplifies the device configurations, allows users to choose from the predefined HV Output Ranges, and sets the output with a few clicks.

Features

  • Full-featured evaluation board for CN0586
  • Up to 200V software selectable output span
  • +/-100V, and +200V power solution from 15V input
  • Onboard precision voltage reference
  • Arduino Uno form-factor
  • Open-source firmware example
  • Various safety features for High Voltage (HV)

Applications

  • PLC/DCS analog input modules
  • Data acquisition
  • Strain gage transducers
  • Pressure measurement
  • Temperature measurement
  • Flow measurement
  • Weigh scales
  • Chromatography
  • Medical and scientific instrumentation

Simplified Block Diagram

Block Diagram - Analog Devices Inc. EVAL-CN0586-ARDZ Evaluation Board
發佈日期: 2024-10-10 | 更新日期: 2024-10-23