HMC908A提供11 dB小訊號轉換增益,雜訊係數為2 dB,鏡像抑制為25 dB(100 MHz時)。HMC908A包含低雜訊放大器 (LNA),其後連接鏡像抑制混波器,以局部振盪器 (LO) 緩衝放大器加以驅動。鏡像抑制混波器可免除在LNA之後使用濾波器的需求,同時消除鏡像頻率的熱雜訊。此產品可提供I/Q混波器輸出,且需要外部90°混合型以選擇必要的旁頻帶。HMC908A是混合型鏡像抑制混波器降頻轉頻器組件的更小型替代產品,加上其使用表面黏著製造技術,因此可免除接線的需求。
HMC908A降頻轉頻器以尺寸小巧、4.9 mm × 4.9 mm、32端子的陶瓷無引線晶片載體 (LCC) 封裝提供。
特點
- 射頻 (RF) 範圍:9 GHz至12 GHz
- 中頻 (IF) 輸出:DC至3.5 GHz
- 局部振盪器 (LO) 輸入:8.5至15.5 GHz
- LO至RF隔離:46 dB(典型值)
- LO至IF隔離:26 dB(典型值)
- 轉換增益:11 dB(典型值),在IFOUT = 100MHz時
- 鏡像抑制:25 dB(典型值),在IFOUT = 100MHz時
- 作業溫度範圍:-40°C至+85°C
- 最高接面溫度 (TJ):175°C
- 濕度敏感等級 (MSL):MSL3,符合IPC/JEDEC J-STD-20
- 封裝類型:陶瓷LCC-32
- 封裝尺寸:4.9mm × 4.9mm
- 符合RoHS標準
應用
- 點對點無線電
- 點對多點無線電與超小型天線 (VSAT)
- 軍用雷達和電子情報 (ELINT)
- 衛星通訊
- 航海和行動無線電
- 測試設備與感測器
方塊圖
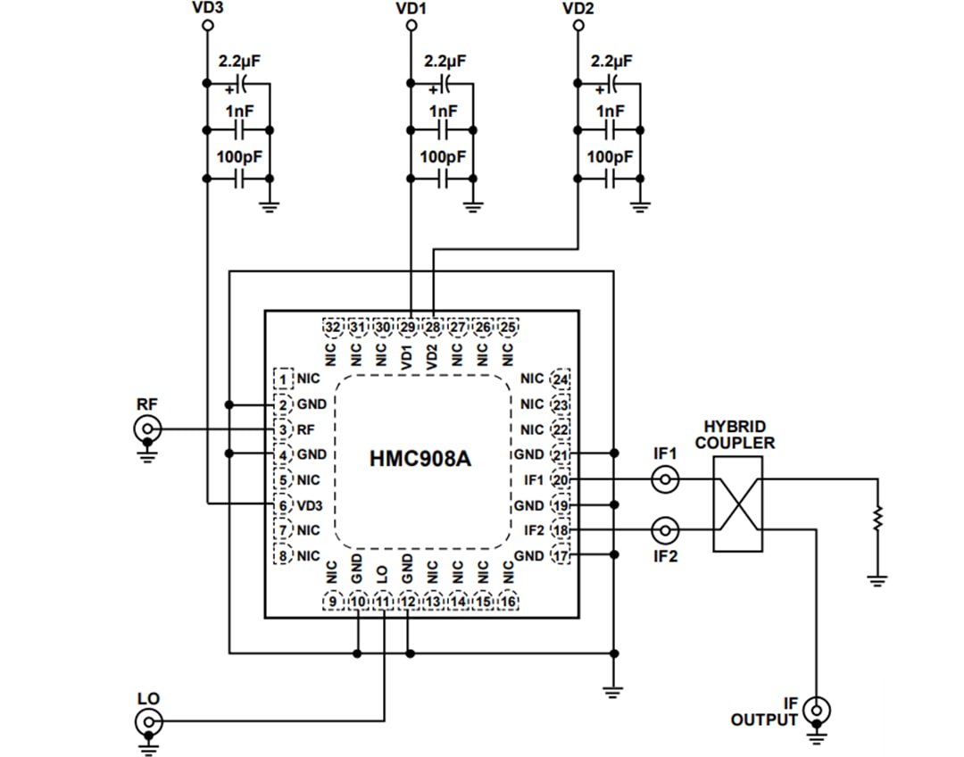
典型應用電路
封裝尺寸
發佈日期: 2019-05-28
| 更新日期: 2024-02-15

