Analog Devices Inc. LT3073 Dropout Ultra-Fast Linear Regulators

Analog Devices Inc. LT3073 Dropout Ultra-Fast Linear Regulators are low voltage, ultra-low noise, and ultra-fast transient response linear regulators that supply up to 3A with a typical dropout voltage of 45mV. The device features a 4.7µF reference bypass capacitor that decreases output voltage noise to 1.2µVRMS. The LT3073 is excellent for powering high-performance FPGAs, data converters, RF, and noise-sensitive signal chain applications.

The ADI LT3073 dropout ultra-fast linear regulators provide a digitally selectable output voltage in 50mV increments from 0.5V to 1.2V, 100mV increments from 1.2V to 1.8V, and discrete levels at 2V, 2.5V, 3V, 3.3V, and 4.2V. The unity-gain operation of the device delivers virtually constant output noise, PSRR, bandwidth, and load regulation independent of the programmed output voltage. Additionally, the LT3073 includes a unique tracking feature (VIOC) to control the upstream switching regulator to maintain a constant voltage across the LT3073 and minimize power dissipation.

Built-in protection contains UVLO, internal current limit, and thermal shutdown with hysteresis.

The LT3073 is housed in a compact 22-lead (3mm x 4mm) LQFN package (Laminate package with QFN footprint).

Features

  • 1.2μVRMS (10Hz to 100kHz) ultra-low RMS noise
  • 3nV/√ at 10kHz ultra-low spot noise
  • 7µVP-P from 0.1Hz to 10Hz ultra-low1/f noise
  • 52dB at 1MHz high-frequency PSRR
  • Ultra-fast transient response
  • 45mV typical dropout voltage
  • 0.5V to 4.2V digitally programmable VOUT
  • ±1.5% over line, load, and temperature output tolerance
  • ±3% accuracy at 3A precision current monitor
  • ±3% at 3A programmable current limit
  • 0.6V to 5.5V input range
  • ±2.5% digital output margining
  • Stable with ceramic output capacitors (10μF minimum)
  • Parallel multiple devices for higher current
  • VIOC Pin to control upstream switching converter
  • Precision enable/Under Voltage Lock Out (UVLO)
  • Power Good (PG) flag
  • Temperature monitor
  • 22-Lead (3mm x 4mm) LQFN package

Applications

  • RF power supplies of PLLs, VCOs, Mixers, LNAs, PAs
  • High-speed/high-precision data converters
  • Low noise instrumentation
  • Post-regulator for switching supplies
  • FPGA and DSP power supplies
  • Medical applications

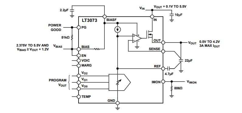
Simplified Application Diagram

Application Circuit Diagram - Analog Devices Inc. LT3073 Dropout Ultra-Fast Linear Regulators

Transient Response

Performance Graph - Analog Devices Inc. LT3073 Dropout Ultra-Fast Linear Regulators
發佈日期: 2023-03-22 | 更新日期: 2025-01-28