Analog Devices Inc. LT6658精準電壓參考

Linear Technology/Analog Devices LT6658精準電壓參考為雙輸出參考,兼具低漂移、低雜訊參考和線性穩壓器的效能。LT6658電壓參考包含兩個高電流輸出緩衝器。設計人員可分別設定輸出為2.5V至6V之間的任何電壓。兩個輸出會追蹤彼此的過熱和負載狀況。其典型負載調節為0.1 ppm/mA,負載電流最高可達150 mA。  

兩個輸出均可在0.1 Hz至10 Hz頻率範圍內提供0.05%的初始精確度、10 ppm/°C的溫度漂移,和1.5 ppm的雜訊。兩個輸出可提供出色的供應抑制,在寬廣的作業範圍下使用1 μF至50 μF電容器可維持穩定的效能。LT6658適合使用其中一個輸出驅動高解析度ADC或DAC的參考輸入,同時用第二個輸出供應電源給其他裝置。

 

特點

  • 雙輸出追蹤參考
  • 每個輸出的設定範圍:2.5V至6V
  • 輸出1:150 mA源極/20 mA汲極
  • 輸出2:50 mA源極/20 mA汲極
  • 低漂移:
  • A級:10 ppm/°C(最大值)
  • B級:20 ppm/°C(最大值)
  • 高精準度:
  • A級:±0.05%(最大值)
  • B級:±0.1%(最大值)
  • 低雜訊:1.5 ppmP-P(0.1 Hz至10 Hz)
  • 廣大的運作電壓範圍,最高至36V
  • 負載調節:0.1ppm/mA
  • AC PSRR:96 dB(於10 kHz下)
  • 輸出包含凱文感測連接
  • 過熱關機
  • 每個輸出各有獨立的供電腳位
  • 可用的輸出電壓選項:1.2V、1.8V、2.5V、3V、3.3V、5V。所有選項皆可調整
  • 提供外露焊盤封裝MSE16

應用

  • 含ADC/DAC的微控制器應用
  • 資料擷取系統
  • 汽車控制與監視
  • 精準低雜訊穩壓器
  • 儀器與製程控制

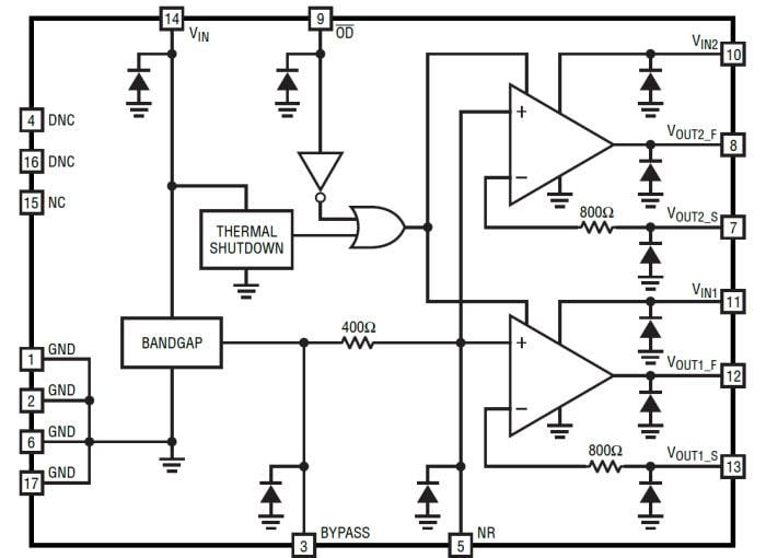
方塊圖

結構圖 - Analog Devices Inc. LT6658精準電壓參考
發佈日期: 2017-04-28 | 更新日期: 2025-02-05