特點
- 2.8V至42V輸入電壓範圍
- 輕負載下可執行低漣波叢發模式運作
- 最小負載時小於全輸出的0.5%(典型值)
- 無需變壓器第三繞組或光隔離器
- 需要輸出電壓調節
- 精準的EN/UVLO閾值與遲滯
- 內建補償與軟啟動
- 輸出二極體內建溫度補償
- 輸出短路保護
應用
- 汽車、工業、醫療用隔離式電源供應器
- 輔助/家用隔離式電源供應器
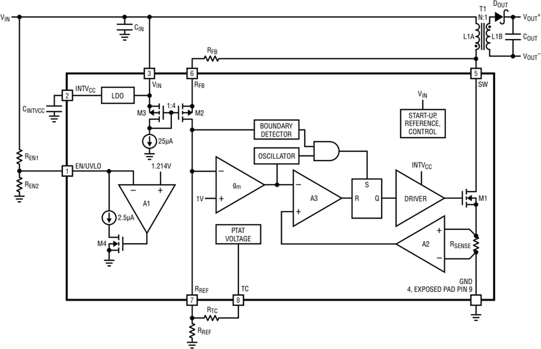
LT8301方塊圖
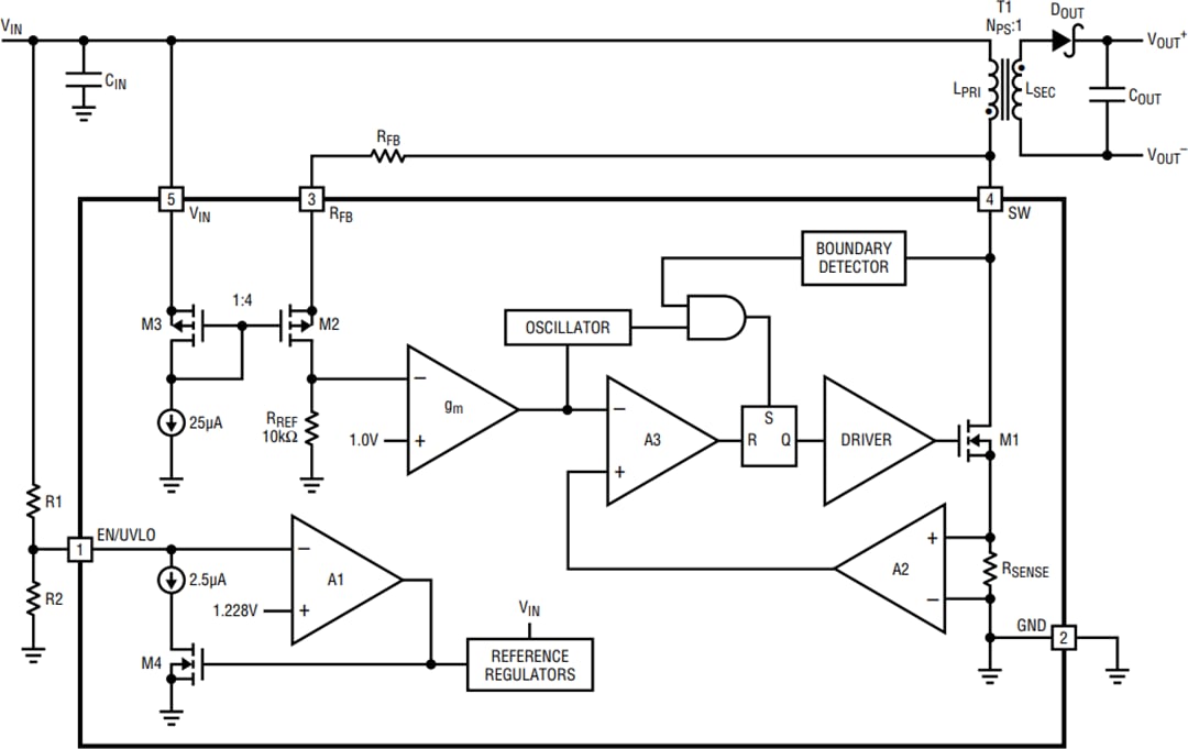
LT8302方塊圖
LT8301典型應用電路
LT8302典型應用電路
發佈日期: 2017-05-25
| 更新日期: 2025-09-10

