Analog Devices Inc. LT8316微功率隔離返馳轉換器

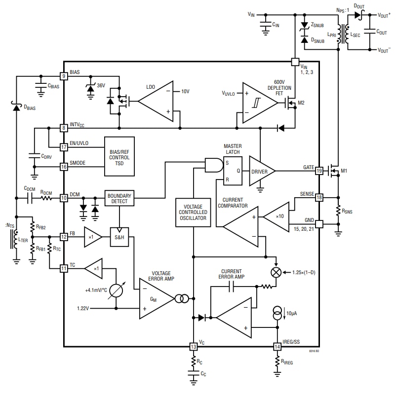
Analog Devices LT8316微功率隔離無光返馳轉換器可從第三繞組變壓器上顯示的隔離返馳波形取樣輸出電壓。600 VIN控制器的準共振邊界模式作業可改善負載調節,縮小變壓器尺寸,同時維持高效率。LT8316可在寬廣的輸入供應電壓範圍下作業,最高驅動功率達100W。本控制器提供經過熱強化的20腳位薄小外型封裝 (TSSOP),並移除四根腳位以配合高電壓間距的要求,其應用包括電動車和隔離式離線家用電源供應器。  

特點

  • 16V至600V寬輸入電壓範圍
  • 不需要光隔離器,即能進行調節
  • 準共振邊界模式作業
  • 恆定電流和恆定電壓調節
  • 低漣波輕負載叢發模式作業
  • 75µA低靜態電流
  • 可程式電流限制和軟啟動
  • TSSOP封裝,符合高電壓間距
  • 35kHz至140kHz切換頻率
  • 1.22V輸出電壓
  • 作業溫度範圍:-40C°至+125C° 

應用

  • 電信、汽車、工業、醫療用隔離式電源供應器
  • 隔離式離線家用電源供應器
  • 電動車和電池堆疊
  • 逆變器閘極驅動器的多重輸出隔離式電源供應器

影片

方塊圖

結構圖 - Analog Devices Inc. LT8316微功率隔離返馳轉換器
發佈日期: 2019-03-22 | 更新日期: 2023-08-21