LT8355-1在負載的高側或低側感測輸出電流。CTRL2和IADJ2輸入的乘積為通道2提供輸出電流的類比程式設計。通道1的輸出電流透過CTRL1輸入進行程式設計。PWM輸入和PWMTG高側PMOS驅動器提供以時間為基礎的精準LED調光功能。由外部數位訊號驅動時,PWM輸入在100 Hz可提供高達20,000:1的LED調光比。由恆定電壓驅動時,PWM輸入將從128個內部產生的精準指數間隔調光比率(0.78%到100%)中選擇其中之一。
Analog Devices Inc. LT8355-1雙通道LED控制器採用可側面焊接的4.0 mm × 5.0 mm QFN-28封裝,符合汽車應用的AEC-Q100認證。
特點
- 符合AEC-Q100標準
- 兩個獨立高電壓LED驅動器控制器通道
- 128:1內部指數PWM調光
- 雙腳位乘積類比調光 (CH2)
- 展頻頻率調變
- 20,000:1外部PWM調光 (100 Hz)
- 軌對軌LED電流感測:0V至120V
- LED電流調節:±2%
- 輸出電壓調節:±2%
- LED短路/開路保護與指示
- 寬廣輸入電壓範圍:5V至60V
- 用於PWM和輸出中斷的PMOS開關驅動器
- 獨立通道調光
- 恆定電壓和恆定電流調節
- 可調整切換頻率:100 kHz至2 MHz
- 各通道獨立的開路/短路LED故障指示
- 可程式VINUVLO,含遲滯
- 作業溫度範圍:-40°C至+125°C
- 可側面焊接的4.0 mm × 5.0 mm QFN-28封裝
應用
- 高電壓LED應用
- 汽車頭燈和行車燈
- 精準電流限制電壓穩壓器
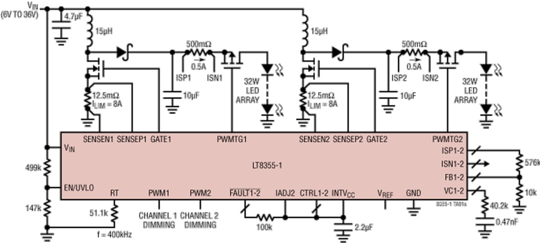
典型應用電路
包裝外形
發佈日期: 2022-10-26
| 更新日期: 2023-05-09

