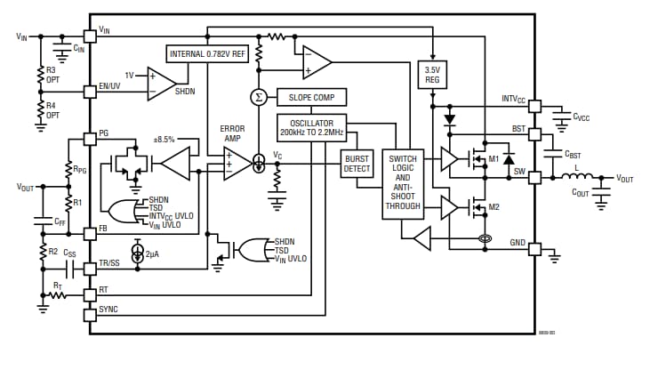
SYNC腳位可同步至外部時脈或實現低EMI作業的展頻調變。內建補償搭配峰值電流模式拓撲,允許使用小型電感器,可加快瞬態回應,實現良好的迴路穩定性。裝置提供EN/UV腳位,具有準確的1V閾值,而且可用來設定VIN UVLO或關閉零件。
TR/SS腳位提供電容器,可設定啟動時的輸出電壓斜率。當VOUT在所設定輸出電壓的±8.5%內,以及發生故障狀況時,PG旗標便會發出訊號。LT8609A具有較慢的切換邊,可降低EMI輻射。LT8609B提供的應用只能在脈衝跳躍模式下作業。
特點
- 寬輸入電壓範圍:3.0V至42V
- 超低靜態電流叢發模式®作業:
- <2.5µA IQ調節,12VIN至3.3VOUT
- 輸出漣波<10mVP-P
- 高效率的2 MHz同步作業:
- 使用12 VIN時,5 VOUT可輸出1A,效率超過93%
- 最高持續輸出:3A
- 快速最短導通時間:45ns
- 可調整且可同步:200kHz至2.2MHz
- 低EMI的展頻頻率調變
- 允許使用小型電感器
- 低壓差
- 峰值電流模式運作
- 準確的1V啟用腳位閾值
- 內建補償
- 輸出軟啟動和追蹤
- 小尺寸的10導線或16導線MSOP封裝
應用
- GSM收發器
- 一般用途降壓
- 低EMI降壓
方塊圖
發佈日期: 2019-09-26
| 更新日期: 2025-06-03

