為了適應各種原電池輸入,LTC3337的峰值輸入電流限制可在5mA至100mA範圍內進行引腳選擇。
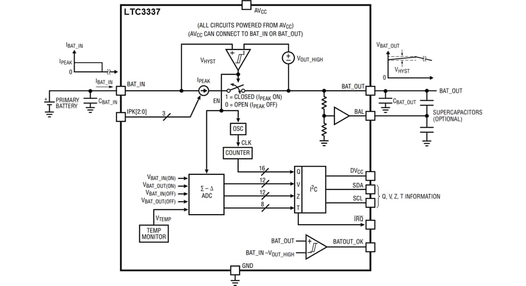
可以計算BAT_IN或BAT_OUT引腳的庫侖數,由AVCC引腳連接確定。為輸出端使用兩個超級電容器(可選)堆疊的應用,提供BAL引腳。
Analog Devices Inc. LTC3337原電池健康狀態監控器採用12引腳引線框架晶片級封裝(LFCSP),具有裸露焊盤,可提高散熱性能。
特點
- 電池輸入電壓範圍:8.0V至26V
- 靜態電流:100nA
- 8個原電池峰值輸入電流限制
- 5mA, 10mA, 15mA, 20mA, 25mA, 50mA, 75mA, 100mA
- 原電池SOH監控器
- 整合了庫侖計數器 (Q)
- 額外監視器,用於電池電壓 (V)、電池阻抗 (Z) 和溫度 (T)
- 整合式±10mA超級電容器平衡器
- 原電池電流 (BAT_IN) 或負載電流 (BAT_OUT) 計數
- 適用於多種電池尺寸的可編程庫侖計數器預分頻器
- 可編程放電報警閾值,帶中斷輸出
- I2C介面
- 工作結溫範圍:–40°C至125°C
- 2mm x 2mm LFCSP-12封裝
應用
- 低功率原電池供電系統
- 遠端工業感應器,例如儀錶和警報
- 資產追蹤器
- 電子門鎖
- 保持有效電源和電池備用
- SmartMesh®應用
影片
結構圖
典型應用電路
封裝綱要
發佈日期: 2021-08-03
| 更新日期: 2022-03-11

