Analog Devices Inc. LTC4372和LTC4373低IQ理想二極體控制器
Analog Devices Inc. LTC4372和LTC4373低IQ理想二極體控制器設計用於驅動外部N通道MOSFET,以取代肖特基二極體。與肖特基二極體相比,這些裝置可控制MOSFET的順向壓降,即使在輕負載下,也可確保電流在不同路徑間傳送時達到更低損耗。LTC4372和LTC4373的作業電流僅5 µA,關機電流也只有0.5µA。對於需將理想二極體用於間歇負載或始終在待機通道上的應用來說,效率將更為出色,因此LTC4372和LTC4373適合用於可攜式儀器、汽車和再生能源領域中的電池供電應用。此外,LTC4372和LTC4373可控制背對背N通道MOSFET,執行湧浪電流控制和負載切換。LTC4372具備關機輸入和2µA上拉輸出,因此不需要用高價的電阻器來關閉裝置。為取代關機輸入和上拉輸出,LTC4373提供用於監控外部電壓的欠壓輸入和輸出,進而可能省下相鄰的監控器。
Analog Devices Inc. LTC4372和LTC4373理想二極體控制器採用8導線MSOP和DFN封裝。
特點
- 減少功耗,取代功率肖特基二極體
- 驅動背對背MOSFET,以執行湧浪控制和負載切換
- 低靜態電流 (IQ)
- 作業:5µA
- 關機:0.5µA
- 2.5V至80V的寬廣作業電壓範圍
- 高側外部N通道MOSFET驅動器
- -28V反極性供電保護
- 快速的1.5 µs反向電流關斷
- 作業環境溫度範圍 (Tamb)
- LTC4372C、LTC4373C:0°C至+70°C
- LTC4372I、LTC4373I:-40°C至+85°C
- LTC4372H、LTC4373H:-40°C至+125°C
- MSOP-8和DFN-8封裝選項
應用
- 汽車電池保護
- 備援電源供應器
- 可攜式儀器
- 太陽能供電系統
- 能量收集應用
- 供電維持
影片
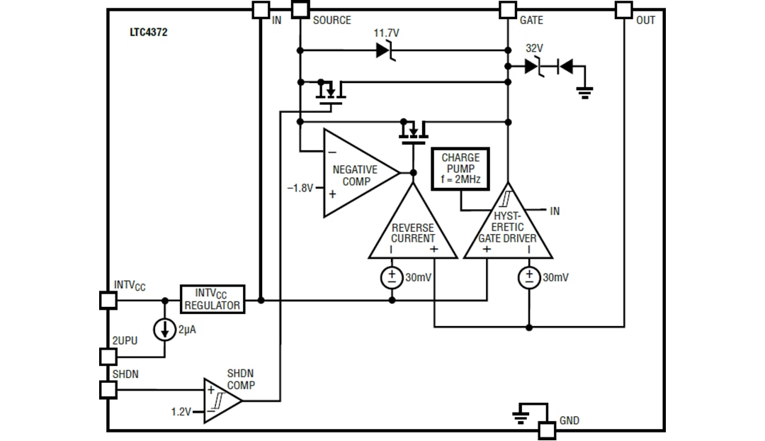
方塊圖 (LTC4372)
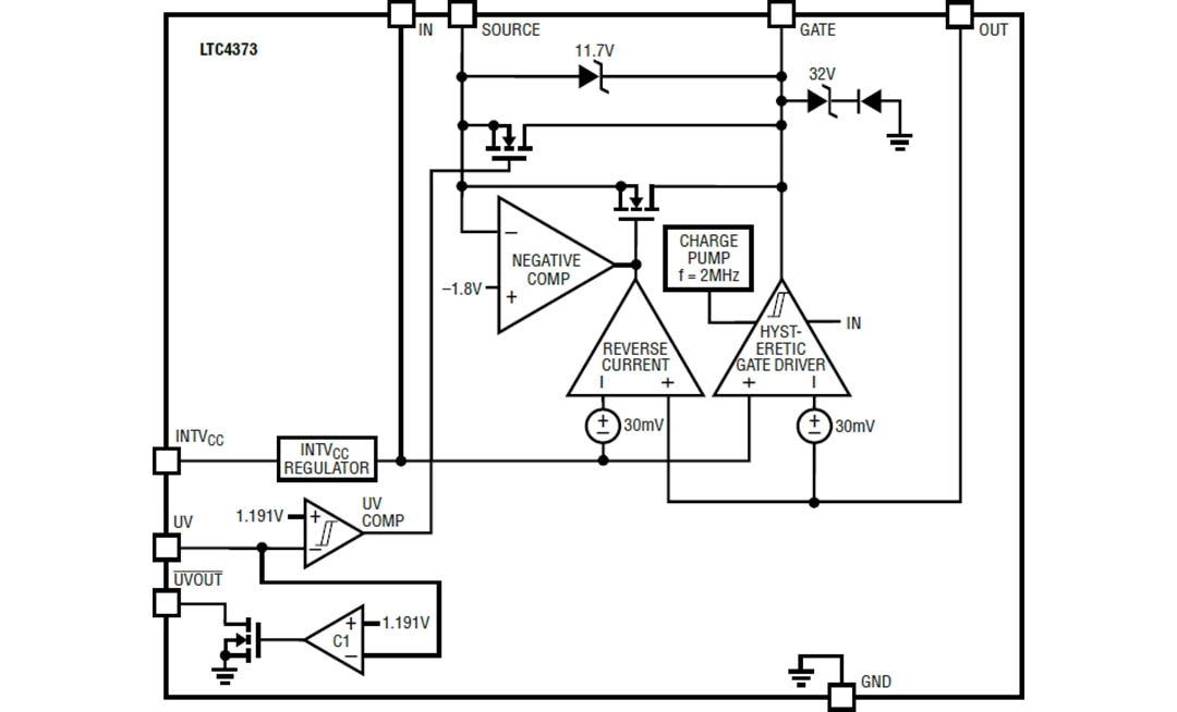
方塊圖 (LTC4373)
典型應用電路
腳位組態
發佈日期: 2020-11-23
| 更新日期: 2024-12-04
