LTC6655最低可由高於輸出電壓500 mV的電壓供電,最高的供電電壓可達13.2V。卓越的負載調節搭配源極和汲極功能,再加上優異的線路抑制,可確保在廣大的運作條件中展現一致效能,並針對低功率應用提供關機模式。
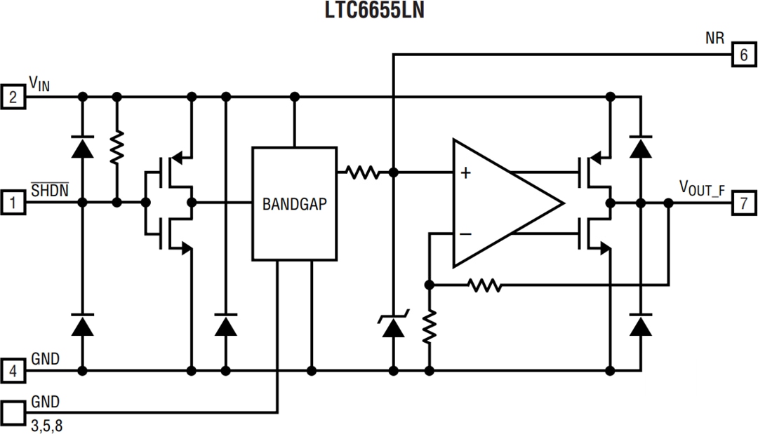
LTC6655LN是本款裝置的變體版本,也具有指定的雜訊降低腳位,可透過單一電容器減少寬頻雜訊。
Analog Devices Inc. LTC6655精準能隙電壓參考是以8導線MSOP封裝及8導線LS8封裝供應。LS8為5 mm x 5 mm的表面安裝氣密式封裝,提供出色的穩定性。
特點
- 低雜訊:
- 0.25ppm P-P 0.1 Hz至10 Hz)625 nVP-P (LTC6655-2.5)
- 0.21 ppm RMS(10 Hz至10 kHz)(LTC6655LN-2.5) CNR = 100 µF
- 低漂移:2 ppm/°C(最大值)
- 高精準度:±0.025%(最大值)
- 無濕度靈敏度(LS8封裝)
- 熱遲滯 (LS8):30 ppm(-40°C至85°C)
- 長期漂移 (LS8):20 ppm/√kHr
- 在-40°C、25°C和125°C進行100%測試
- 負載調節:<10 ppm/mA
- 汲極和源極電流:±5 mA
- 低壓差:500 mV
- 最大供應電壓:13.2V
- 低功耗關機:<20 µA(最大值)
- 可用的輸出電壓:1.25V、2.048V、2.5V、3.0V、3.3V、4.096V、5.0V
- 封裝選項:
- MSOP-8
- LS8
應用
- 儀器與測試設備
- 高解析度資料擷取系統
- 體重計
- 精準電池監控
- 精準穩壓器
- 醫療設備
典型應用電路
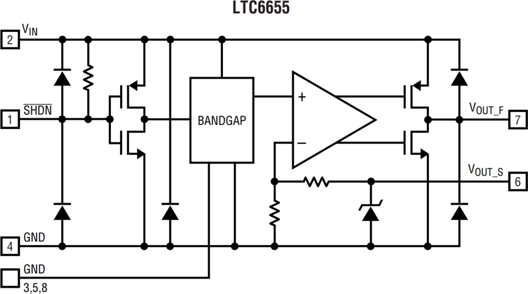
LTV6655方塊圖
LTV6655LN方塊圖
MSOP-8封裝
LS8封裝
影片
技術文章
- Reference Filter Increases 32-Bit ADC SNR by 6dB
- ADC Driving: Single-Ended To Differential Conversion
- Single-Ended to Differential Driver Circuit for the LTC2387-18 SAR ADC
- ADC Driving: Pseudo-Differential Unipolar or Bipolar Inputs
- Digital Gain Compression (DGC) for SAR ADCs
- Can You Use the Voltage Reference to Power Your ADC Driver?
其他資源
為什麼電壓參考雜訊很重要?
各行各業對24位元解析度以上的超高精準測量需求與日俱增,範圍涵蓋航太、國防、天然氣探勘、製藥乃至醫療裝置製造商。如果嘗試達到25位元解析度以上的電壓參考,雜訊就扮演重要角色。
發佈日期: 2019-03-22
| 更新日期: 2025-03-25

