Analog Devices Inc. LTC9101-x、LTC9102和LTC9103 PoE 2控制器
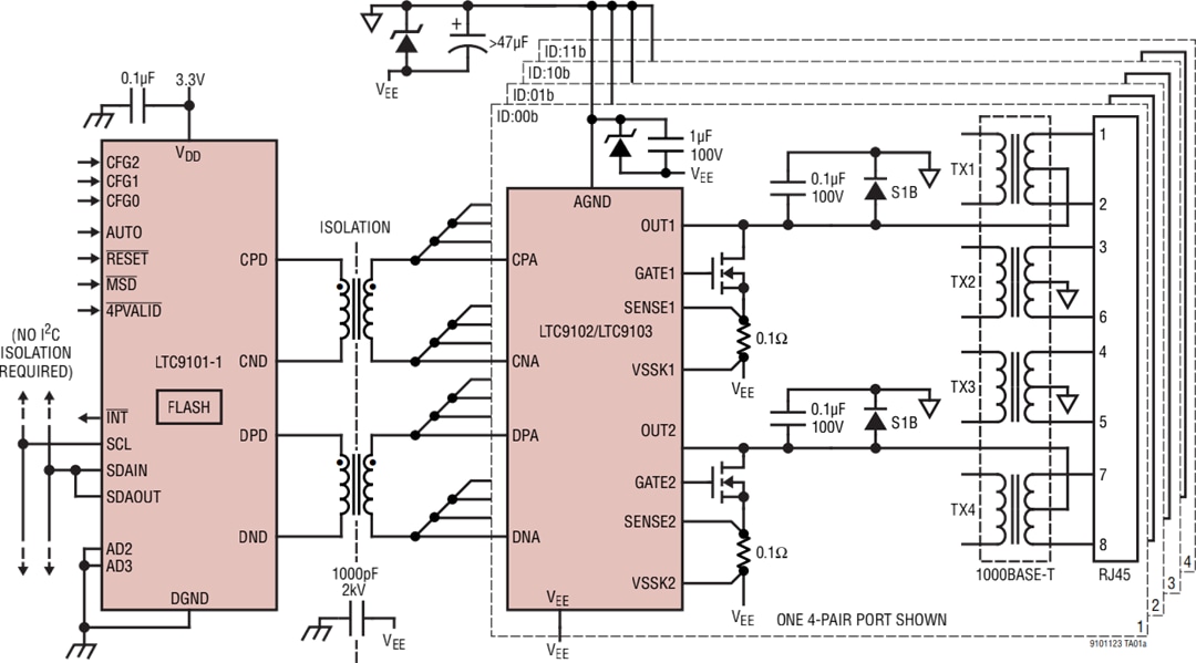
Analog Devices Inc. LTC9101-x、LTC9102和LTC9103 PoE 2控制器設計用於符合IEEE 802.3at Type 2、802.3bt Type 3及4的乙太網路供電 (PoE) 系統。LTC9101-1/-2、LTC9102和LTC9103在端點或中跨應用中實施最高24個 (71.3W) 4對或48個 (25.5W) 2對PSE連接埠。幾乎所有必要的電路都包括在內,以實現符合IEEE 802.3bt的PSE設計,每個連接埠需要一對外部功率MOSFET及感應電阻器。與採用板載MOSFET的替代設計相比,該整合可最大限度減少功率損耗,並提高系統可靠性。LTC9101-x、LTC9102和LTC9103的進階功率管理功能包括每連接埠14位元電流/功率監控、可程式電流/功率限制,以及預選連接埠的多功能、快速關閉。提供進階功率管理主機軟體層。PD檢測採用專有多點檢測機制,可確保對錯誤的PD識別具有卓越的抗擾性。支援Autoclass檢測及5-event物理分類。
Analog Devices Inc. LTC9101-1、LTC9102和LTC9103 PoE 2晶片組包括一個可達1MHz的I2C序列埠。這些裝置可進行腳位或I2C程式化,用於協商高達71.3W的PD傳送功率。
LTC9101-1採用4.0mm x 4.0mm QFN-24封裝。LTC9102/LTC9103採用7.0mm x 11.0mm QFN-64封裝。所有三個裝置均具有-40°C至+125°C的作業溫度範圍。
特點
- 完全符合IEEE 3bt Type 3及4的PSE
- 完全符合IEEE 3at Type 2的PSE
- LTC4291-1/LTC4292軟體相容
- 多達48個PSE連接埠,每個連接埠一個電源通道
- 多達24個PSE連接埠,每個連接埠兩個電源通道
- ECC保護型eFlash及資料RAM
- 每個通道的低功率路徑耗散
- 100mΩ感應電阻
- 30mΩ或更低MOSFET RDS(ON)
- 晶片組提供電氣隔離
- 排除光電耦合器及隔離式3V電源
- 可靠性極高的多點PD檢測
- 連接檢查區分單簽名及雙簽名PD
- 每個連接埠持續功率及電流監控
- 1MHz I2C相容的序列控制介面
- 腳位或I2C可程式化PD功率
- -40°C至+125°C作業溫度範圍
- 封裝選項
- LTC9101-1:4.0mm x 4.0mm QFN-24封裝
- LTC9102、LTC9103:7.0mm x 11.0mm QFN-64封裝
應用
- PoE PSE
- 交換機和路由器
- 中跨
典型應用電路
腳位名稱
發佈日期: 2022-01-18
| 更新日期: 2025-09-30
