Analog Devices Inc. EVAL-ADAQ23875FMCZ Evaluation Board

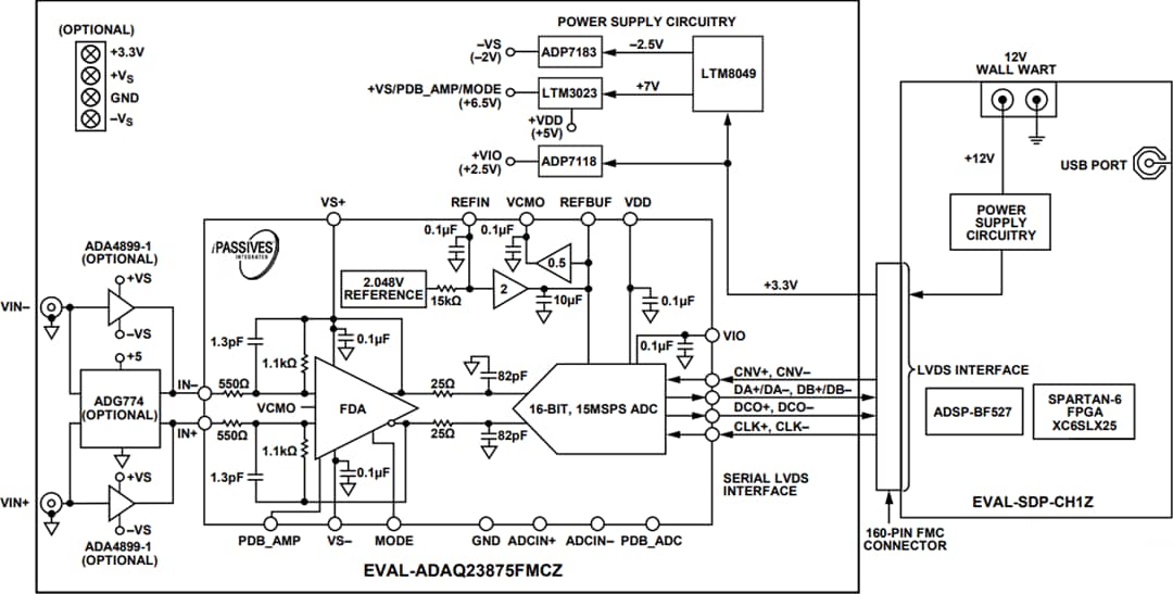
Analog Devices Inc. EVAL-ADAQ23875FMCZ Evaluation Board provides a demonstration and development platform for the ADAQ23875 μModule® Data Acquisition Solution. The ADAQ23875 μModule combines multiple common signal processing and conditioning blocks in a single device that includes a low noise, fully differential Analog-to-Digital Converter (ADC) driver, a stable reference buffer, a high resolution, 16-bit, 15 MSPS Successive Approximation Register (SAR) ADC, and the critical passive components necessary for optimum performance.

The EVAL-ADAQ23875FMCZ Evaluation Board includes a pre-mounted ADAQ23875 in a BGA100 package, a choice of a 4.096V or 2.048V reference, onboard power supplies to derive the necessary supply rails, and an 800MHz clock distribution IC. 

The Analog Devices Inc. EVAL-ADAQ23875 Evaluation Board is designed to work in conjunction with the EVAL-SDP-CH1Z High-Speed Controller Board. The EVAL-ADAQ23875 Evaluation Board interfaces with the EVAL-SDP-CH1Z Board via a 160-pin connector on the bottom of the PCB. The EVAL-SDP-CH1Z Board requires power from a 12V wall adapter. The High-Speed Controller Board has a Xilinx® Spartan 6 and an ADSP-BF527 processor with connectivity to a PC through a USB 2.0 high-speed port. The High-Speed Controller Board allows the configuration and capture of
data on the daughter boards from the PC via a USB.

Features

  • Evaluates the ADAQ23875 μModule Data Acquisition Solution
  • Designed to work with the EVAL-SDP-CH1Z High-Speed Controller Board
  • PC GUI software enables control and data analysis of time and frequency domain
  • Versatile analog signal conditioning circuitry
  • Onboard reference, LDO, and power supply circuits
  • Jumpers enable the choice of a voltage reference, power supply, and optional amplifier circuits
  • SMA connectors enabling analog input from a low noise, audio precision signal source
  • SMA connector for optional external clock
  • Test points and single in-line headers providing access to onboard signals
  • Key components

Required Equipment

  • PC running Windows 10 or higher
  • EVAL-SDP-CH1Z High-Speed Controller Board (SDP-H1)
  • Low-noise, precision signal source (such as SYS-2700 series)
  • Standard USB A to USB Mini-B cable
  • Band-pass filter suitable for 16-bit testing (value based on signal frequency)

ACE Software

The Analog Devices Inc. Analysis | Control | Evaluation (ACE) Software is a desktop software application that allows the evaluation and control of multiple evaluation systems across ADI’s product portfolio. The application consists of a common framework and individual component-specific plug-ins.

The ACE Software is designed to educate the user in the functional operation of the component and allow the user to access the system at a level of abstraction with which they are comfortable.

Block Diagram

Block Diagram - Analog Devices Inc. EVAL-ADAQ23875FMCZ Evaluation Board

Setup Example

Analog Devices Inc. EVAL-ADAQ23875FMCZ Evaluation Board
發佈日期: 2021-01-25 | 更新日期: 2022-03-11