Analog Devices / Maxim Integrated DS28E50 DeepCover®安全SHA-3驗證器
Maxim Integrated DS28E50 DeepCover®安全SHA-3驗證器為符合成本效益,能針對安全攻擊提供終極防護的解決方案。這款驗證器結合相容於FIPS202的安全雜湊演算法 (SHA-3) 簽署和驗證與Maxim專利的ChipDNA™物理反複製功能 (PUF) 技術。DS28E50驗證器採用ChipDNA,利用半導體裝置特性在晶圓製程中自然發生的隨機變化,ChipDNA電路可產生在任何時間、溫度、作業電壓下都能重複出現的唯一輸出值。每當有人嘗試探測或觀察ChipDNA的運作時,此技術便會修改基本的電路特性,避免晶片加密功能所用的唯一值遭到破解。DS28E50驗證器利用ChipDNA輸出作為金鑰內容,以加密方式保護裝置上儲存的所有資料。此驗證器藉由ChipDNA功能提供從整合區塊衍生而來的一組核心加密工具,整合區塊內含SHA-3引擎、FIPS/NIST相容的真實隨機數字產生器 (TRNG) 和2 Kb加密EEPROM,亦整合遞減計數器和一組64位元ROM唯一識別碼 (ROM ID)。DS28E50驗證器透過單接點1-Wire®匯流排以標準和超載速度通訊。通訊採用1-Wire通訊協定,在多重裝置1-Wire網路中使用ROM ID作為節點位址。DS28E50驗證器適用於物聯網、周邊裝置和醫療感測器驗證等應用。
特點
- 可抵抗安全攻擊的穩健對策:
- 專利的物理反複製功能 (PUF) 可保護裝置資料
- 主動監控的晶體屏蔽可偵測並應對入侵嘗試
- 加密保護所有儲存資料免於遭到探索
- 高效率的安全雜湊演算法可驗證周邊裝置:
- FIPS 202相容的SHA-3演算法,可用於簽署和驗證功能
- FIPS 198相容的金鑰雜湊訊息驗證碼 (HMAC)
- TRNG含NIST SP 800-90B相容熵源
- 輔助功能有助於輕鬆整合至終端應用:
- 17位元一次性可設定、非揮發純遞減計數器,具備驗證讀取功能
- 一個通用型輸入輸出 (GPIO) 腳位,提供可選配的驗證控制
- 2KB的EEPROM,可用於使用者資料、金鑰和控制暫存器
- 唯一且不可置換的原廠設定64位元識別碼 (ROM ID)
- 以11.7kbps和62.5kbps速度與主機進行單接點、1-Wire介面通訊
- 3.3V ±10%作業電壓範圍
- -40°C至85°C作業溫度範圍
- 3 mm x 3 mm 6腳位TDFN-EP封裝
應用
- 醫療感測器與工具的驗證
- 物聯網裝置節點驗證
- 周邊裝置驗證
- 印表機碳粉匣的識別與驗證
- 參考設計授權管理
- 限用耗材的安全管理
嵌入式安全電子書
DS28E50功能方塊圖
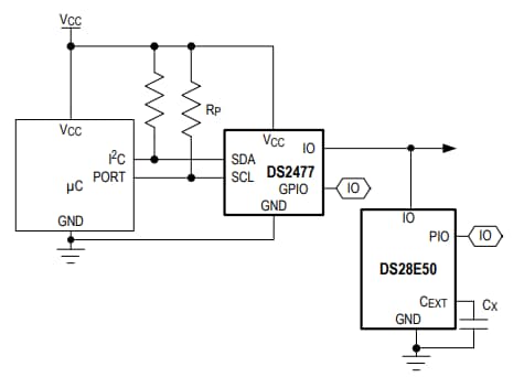
DS28E50典型應用電路圖
DS28E50腳位組態
發佈日期: 2018-10-26
| 更新日期: 2023-04-24
