Analog Devices / Maxim Integrated MAX11168 16-Bit 500ksps, SAR ADC
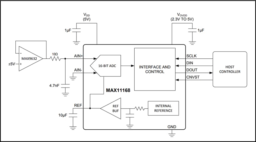
Analog Devices Inc. MAX11168 16-Bit 500ksps, SAR Analog-to-Digital Converter (ADC) offers excellent AC and DC performance with true bipolar input range, internal reference, and small size. The MAX11168 measures a ±5V (10VP-P) input range while operating from a single 5V supply. A patented charge-pump architecture allows direct sampling of high-impedance sources. The MAX11168 integrates a low drift reference with internal buffer, saving the cost and space of an external reference. This ADC achieves 92.3dB SNR and -101dB THD. The MAX11168 guarantees 16-bit no-missing codes and ±0.75 LSB INL (typ). The MAX11168 communicates using an SPI-compatible serial interface at 2.5V, 3V, 3.3V, or 5V logic. The serial interface can be used to daisy-chain multiple ADCs for multichannel applications and provides a busy indicator option for simplified system synchronization and timing.Features
- High DC and AC accuracy
- 16-Bit resolution with no missing codes
- 92.3dB SNR at 10kHz
- -101dB THD at 10kHz
- ±0.75 LSB INL (typ)
- ±0.2 LSB DNL (typ)
- ±5V Bipolar analog input
- ±7ppm/°C Internal reference
- 5V Analog supply
- 2.3V to 5V Digital supply
- 37.6mW Power consumption at 500ksps
- Shutdown mode available
- 500ksps Throughput rate
- No pipeline delay/latency
- Flexible industry-standard serial interface saves I/O pins
- SPI/QSPI™/MICROWIRE®/DSP-compatible
- 3mm x 5mm Tiny 10-pin μMAX package
Applications
- Industrial process control
- Data acquisition systems
- Medical instrumentation
- Automatic test equipment
Typical Operating Circuit
發佈日期: 2014-05-08
| 更新日期: 2023-04-19
