Analog Devices / Maxim Integrated MAX1302 8-Ch Multirange 16-bit ADCs

Analog Devices MAX1302 multirange, low-power, 16-bit, successive-approximation, analog-to-digital converters (ADC) operate from a single +5V supply and achieves throughput rates up to 115ksps. A separate digital supply allows digital interfacing with a 2.7V to 5.25V system using the SPI-/QSPI™-/MICROWIRE®-compatible serial interface. Partial power-down mode reduces the supply current to 1.3mA (typ). Full power-down mode reduces the power-supply current to 1μA (typ). 

Analog Devices MAX1302 8-Ch Multirange 16-bit ADCs provide eight (single-ended) or four (true differential) analog input channels. Each analog input channel is independently software programmable for seven single-ended input ranges (0V to +VREF/2, -VREF/2 to 0V, 0V to +VREF, -VREF to 0V, ±VREF/4, ±VREF/2, and ±VREF), and three differential input ranges (±VREF/2, ±VREF, ±2 x VREF). An on-chip +4.096V reference offers a small convenient ADC solution. MAX1302 also accepts an external reference voltage between 3.800V and 4.136V.

Features

  • Software-programmable input range for each channel
  • Single-ended input ranges
    • 0V to +VREF/2, -VREF/2 to 0V, 0V to +VREF, -VREF to 0V, ±VREF/4, ±VREF/2, and ±VREF
  • Differential input ranges
    • ±VREF/2, ±VREF, and ±2 x VREF
  • Eight single-ended or four differential analog inputs
  • ±6V Overvoltage tolerant inputs
  • Internal or external reference
  • 115ksps Maximum sample rate
  • Single +5V power supply

Applications

  • Industrial control systems
  • Avionics
  • Data-acquisition systems
  • Robotics

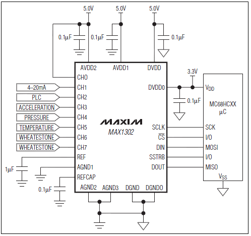
Typical Application Circuit

Analog Devices / Maxim Integrated MAX1302 8-Ch Multirange 16-bit ADCs
發佈日期: 2012-07-26 | 更新日期: 2023-04-14