Analog Devices / Maxim Integrated MAX14871 Full-Bridge DC Motor Driver

Analog Devices MAX14871 Full-Bridge DC Motor Driver provides a low-power, simple solution for driving and controlling brushed motors. The motors can have voltages between 4.5V and 36V. This driver has a very low driver on resistance, which reduces power during dissipation. This device features a charge-pump-less design for reduced external components and low supply current. The integrated current regulation allows user-defined peak startup motor currents and requires minimal external components. The MAX14871 includes three modes of current regulation: fast decay, slow decay, and 25% current ripple modes. Current regulation is based on a 25% ripple, simplifies the design, and enables regulation independent of motor characteristics.

The Analog Devices MAX14871 Full-Bridge DC Motor Driver is available in a 16-pin TSSOP-EP package and operates over the -40°C to +85°C temperature range.

Features

  • Drive more power and reduce foot-print:
    • Up to 2.8A peak motor-current package
    • Flexible 4.5V to 36V supply enables longer runtime
  • Simplified designs reduce time to market:
    • Charge-Pump-Less architecture
    • Current regulation only requires a sense resistor
    • Current-sense input simplifies PCB layout
    • Internal/External VREF for current regulation
    • Fast/Slow/25% ripple current regulation modes
  • Low power consumption runs cooler and longer:
    • 334mΩ (typ) total bridge on-resistance
    • 1mA (typ) supply current at 30kHz/24V
    • 10µA (max) Standby current at 12V
  • Integrated protection provides robust driving solutions:
    • Short-Circuit-Protected drivers
    • Thermal shutdown under-voltage lockout
    • Diagnostic active-low FAULT output
    • -40°C to +85°C temperature range

Applications

  • Industrial automation
  • Printers and scanners
  • Vending and gaming machines

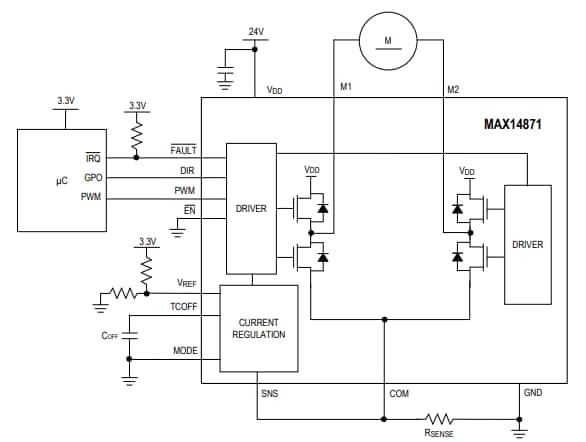
Typical Application Circuit

Application Circuit Diagram - Analog Devices / Maxim Integrated MAX14871 Full-Bridge DC Motor Driver
發佈日期: 2016-06-28 | 更新日期: 2023-04-19