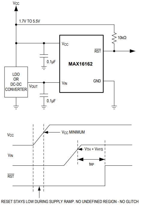
ADI MAX16162沒有MR輸入。相反,它有單獨的VCC和VIN引脚,允許低至0.6V的閾值電壓。復位輸出為主動低電平開漏,MAX16162提供多種可用的復位超時時間選項。
MAX16162 nanoPower供電監控器適用於-40°C至+125°C的溫度範圍,有1.06mm x 0.73mm、4凸塊WLP和4腳位SOT23封裝。
特點
- 不會發生機械故障
- 825nA(典型值)靜態電流可延長電池使用壽命
- 正負電位觸發MR輸入選項 (MAX16161)
- MR防彈跳電路 (MAX16161)
- 獨立的VCC和VIN輸入 (MAX16162)
- 提供多個重設逾時期間
- 閾值電壓選項
- 1.7V至4.85V (MAX16161)
- 0.6V至4.85V (MAX16162)
- 4凸塊WLP封裝和4腳位SOT23封裝
- 作業溫度範圍:-40°C至+125°C
應用
- 低電壓微控制器和微處理器
- 可攜式/電池供電設備
- 電子閱讀器/平板電腦
- 穿戴式/可攜式配件
- 智慧型手機
典型應用電路
發佈日期: 2021-05-25
| 更新日期: 2024-09-12

