Analog Devices / Maxim Integrated MAX16602 VR13.HC & AI Cores Voltage Regulator
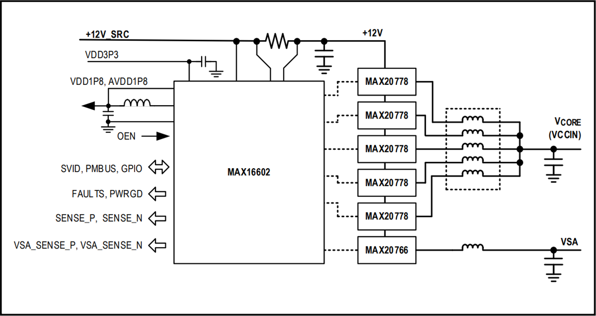
Analog Devices MAX16602 VR13.HC and AI Cores Voltage Regulator provides a high-density, flexible, and scalable solution to power AI cores or Intel® VR13.HC server CPUs. The MAX16602 uses coupled inductors and smart power-stage ICs to implement high-efficiency core regulators. This Analog Devices regulator has enhanced transient response and low quiescent current. An additional single-phase output generates the VSA rail in the system using a single-phase smart power stage. The complete circuit is a highly efficient (8+1) multiphase synchronous buck converter with extensive status and parameter-measurement features. The controller also supports PWM paralleling to control up to 16 phases. A single, scalable PCB design with appropriate smart power stage IC selection is used to produce regulators with a wide range of current ratings.Features
- High power density and efficiency
- Smart power-stage support: MAX20778/A, MAX20779/A/B/C, MAX20780, MAX20790, MAX16604
- Top-tier efficiency (95.6% peak efficiency at 1.8VOUT)
- Integrated input power monitor
- Telemetry through PMBus
- Digitally programmable configuration
- Input voltage, current, and power monitoring
- Power-stage temperature monitoring and reporting
- Advanced power management
- Autonomous phase-shedding
- Orthogonal current rebalance for phase-current balance during transients
- Low-quiescent current — improves light-load and standby efficiency
- Protection features
- Input and Bias supply under-voltage protection
- Overcurrent protection
- Critical fault-flag output Pin
Applications
- High-current multiphase voltage regulators
- AI cores and XPUs
- VR13.HC CPUs and memory
- Graphics processors
- Networking ASICs
- Servers and workstations
- Enterprise storage
- Communications and networking equipment supply
Typical Operating Circuit
發佈日期: 2021-07-26
| 更新日期: 2023-04-18
