Analog Devices Inc. MAX17526x 6A Current Limiters
Analog Devices Inc. MAX17526x 6A Current Limiters are adjustable power limiters that offer a unique feature to limit power drawn from supplies or delivered to loads, amongst a host of protection features. These protection features include adjustable input overvoltage and undervoltage protection, positive and negative input voltage protection, overcurrent protection, reverse-current protection, and overtemperature protection. The MAX17526 features a built-in low RON (30mΩ typical) NFET and an integrated gate drive for an optional external NFET.The Analog Devices MAX17526x 6A Current Limiters are available in a 5mm x 5mm TQFN20 package with an exposed pad for enhanced thermal performance. The devices operate over a -40°C to +125°C extended temperature range.
Features
- Robust protection reduces system downtime
- +5.5V to +60V wide input-supply range
- Active power limit to protect supply or load (MAX17526A)
- Programmable input overvoltage setting up to 40V
- Negative input fault-tolerant (with external NFET)
- Reverse current protection (with external NFET)
- Low RON internal NFET (30mΩ typical)
- Flexible design to maximize reuse and minimize requalification
- Adjustable UVLO and OVLO thresholds
- ±8.5% accurate programmable current limit from 0.6A to 6.0A over the full temperature range
- Programmable overcurrent response: continuous, auto-retry, and latch-off modes
- Logic level and high-voltage enable inputs (EN and HVEN)
- Protected external NFET gate drive
- Dual-stage current limiting
- 1.0x startup current (MAX17526A)
- 1.5x startup current (MAX17526B)
- 2.0x startup current (MAX17526C)
- Fast startup and brownout recovery
- Continuous current limit during startup
- Thermal foldback current-limit
- Reduced solution footprint
- 20-pin 5mm x 5mm TQFN-EP package
- Integrated NFET for common-use protection requirements
Applications
- Industrial power distribution systems
- Control and automation
- Motion control drives
- Human-machine interfaces
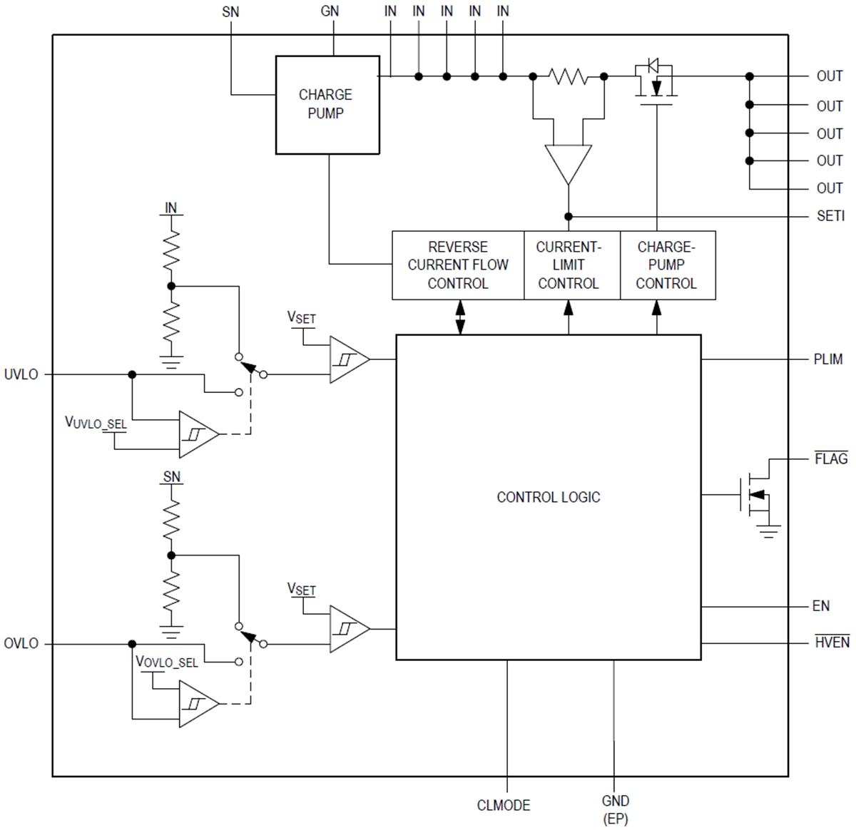
Block Diagram
發佈日期: 2018-08-31
| 更新日期: 2025-10-24
