Analog Devices / Maxim Integrated MAX17536 Switching Voltage Regulator
Analog Devices Inc. MAX17536 Switching Voltage Regulator is an easy-to-use step-down power module. The MAX17536 regulator combines a switching power supply controller, dual n-channel MOSFET power switches, and a fully shielded inductor in a thermally-efficient SiP. This switching regulator operates over a 4.5V to 60V wide input voltage range and delivers up to 4A continuous output current. The MAXM17536 voltage regulator operates in various forms, such as Pulse-width-Modulation (PWM), Pulse-frequency Modulation (PFM), or Discontinuous Conduction Mode (DCM) control schemes. Typical applications include test and measurement equipment, distributed supply regulation, FPGA and DSP point-of-load regulation, HVAC, and building control systems.Features
- Reduce design complexity, manufacturing risks, and time-to-market:
- Integrated synchronous step-down DC-DC converter
- Integrated inductor
- Integrated FETs
- Integrated compensation components
- Saves board space in space-constrained applications:
- Complete integrated step-down power supply in a single package
- 9mm x 15mm x 4.32mm small profile SiP package
- Simplified PCB design with minimal external BOM components
- Operates reliably in adverse environments:
- Integrated thermal protection
- Hiccup mode overload protection
- RESET output-voltage monitoring
- Offers flexibility for power-design optimization:
- 4.5V to 60V wide input-voltage range
- 0.9V to 12V output-voltage adjustable range
- Adjustable frequency with external frequency synchronization (100kHz to 2.2mHz)
- PWM, PFM, or DCM current-mode control
- Programmable Soft-Start
- Auxiliary bootstrap LDO for improved efficiency
- Optional programmable EN/UVLO
Applications
- Text and measurement equipment
- Distributed supply regulation
- FPGA and DSP point-of-load regulator
- Base-station point-of-load regulator
- HVAC and building control systems
Typical Application Circuit
Pin Configuration Diagram
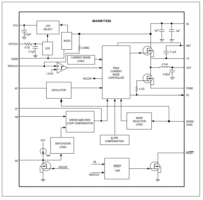
FUNCTIONAL DIAGRAM
發佈日期: 2019-11-19
| 更新日期: 2023-05-04
