Analog Devices / Maxim Integrated MAX17615 Current Limiters
Analog Devices MAX17615 Current Limiters are overvoltage and overcurrent-protection devices designed to adjust protection boundaries for systems against positive and negative input faults. The MAX17615 protects against faults up to +60V and -65V with an output load current of up to 250mA. Analog Devices MAX17615 current limiters offer two internal MOSFETs connected in series with a low cumulative RON of 1.42Ω (typical). The limiters completely block out negative input voltages. Additionally, the device withstands accidental reverse polarity output voltage connection, with magnitudes up to –(65V to VIN)V. The input undervoltage protection can be programmed between 4.25V and 59V, while the overvoltage protection can be independently programmed between 5.5V and 60V. The MAX17615 has an internal undervoltage lockout falling threshold set at 4V (typical).Analog Devices MAX17615 limiters are enabled or disabled through the EN pin by a master supervisory system. This system delivers a switch operation to turn on or off power delivery to connected loads.
Features
- Robust protection reduces system downtime
- +4.25V to +60V wide input supply range
- Hot plug-in tolerant without TVS up to 35V input supply
- Negative input tolerance to -65V
- Negative output tolerance to -(65 to VIN)V
- Low RON 1.42Ω (typical)
- Reverse current-blocking protection
- Thermal overload protection
- Extended -40°C to +125°C temperature range
- Reduced solution footprint
- 10-pin, 3mm x 3mm, TDFN package
- Integrated FETs
- Flexible design to maximize reuse and minimize requalification
- Adjustable OVLO and UVLO thresholds
- Programmable forward-current limit of 10mA to 20mA with ±6% accuracy and 20mA to 250mA with ±5% accuracy over full temperature range
- Programmable overcurrent fault response of auto-retry, latch-off, and continuous modes
- Smooth current-transitions
Applications
- Sensor systems
- Condition monitoring
- Battery-operated modules
- Process instrumentation
- PLC
- Network modules
Simplified Application Diagram
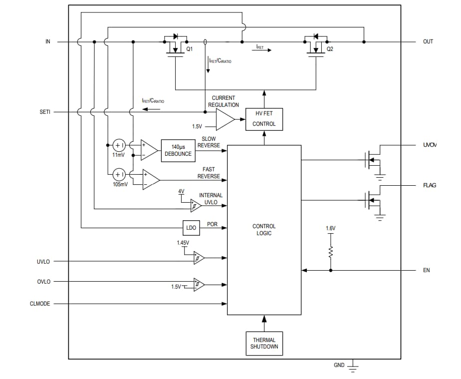
Functional Diagram
發佈日期: 2023-01-31
| 更新日期: 2023-04-12
