Maxim MAX20404/MAX20405/MAX20406汽車同步降壓轉換器支援可編程或5V和3.3V的固定輸出電壓。本裝置具有2.1 MHz(或400 KHz或3 MHz)的內部固定頻率,允許使用小型外部元件,降低輸出漣波,並確保無AM干擾。轉換器在輕負載時會自動進入省略模式,零負載時具有10 μA的超低靜態電流。
MAX204xx系列提供了腳位相容產品,在單相配置下提供4A至10A的電流,雙相配置下則提供高達20A的電流。此外,MAX20405針對雙相作業最佳化,具有非常高的電流共用準確度。裝置可提供展頻頻率調變,能將調變頻率導致的EMI輻射發射降到最低。
MAX20405採用小型3.5 mm x 3.75 mm 17腳位的FC2QFN封裝,使用最少的外部元件。
特點
- 尺寸小巧,具備多功能
- 作業VIN範圍介於3V至36V
- 省略模式的靜態電流為10 μA
- 含整合式FET的同步DC-DC轉換器
- 固定頻率選項:400 kHz、2.1 MHz和3 MHz
- 固定式2.5 ms內部軟啟動
- 提供可編程0.8V至10V輸出,或3.3V和5.0V固定輸出選項
- 3.5 mm x 3.75 mm 17腳位FC2QFN
- 對稱式封裝,提供出色的EMI效能
- 雙相能力
- 可在雙相組態下使用,以用於高功率設計
- 可透過共用VEA腳位動態共用電流
- 雙相下具備低Iq作業能力
- 高精準度
- 零負載時FPWM模式可達±1%的輸出電壓準確度
- 使用PGOOD進行精確的輸出電壓監控
- 堅固耐用,適合汽車環境
- 強制PWM和省略模式作業
- 具有低壓差的99%工作週期作業
- 過熱與短路保護
- 作業溫度範圍:-40°C至+125°C
- 負載突降容差:42V
- 符合AEC-Q100標準
應用
- 汽車
- 資訊娛樂系統
- ADAS和其他安全關鍵應用
- 工業
- 高電壓DC-DC轉換器
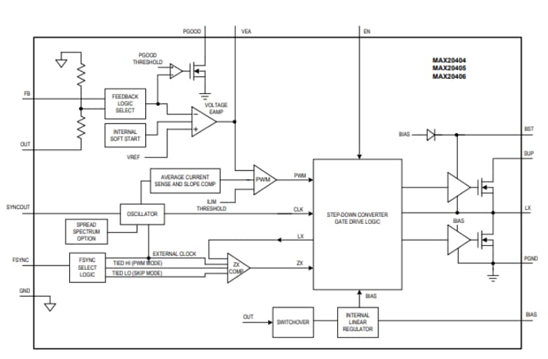
方塊圖
發佈日期: 2021-08-11
| 更新日期: 2023-04-18

