Analog Devices / Maxim Integrated MAX20408/MAX20410 Fully Integrated Buck Converters

Analog Devices MAX20408 and MAX20410 Fully Integrated Buck Converters are automotive, highly integrated synchronous buck converters with internal high-side and low-side switches. The ICs are designed to deliver up to 8A/10A with input voltages from 3.0V to 36V. The PGOOD signal can monitor the voltage quality. The MAX20408 and MAX20410 can operate in the dropout mode by running at a 99% duty cycle, making them ideal for automotive and industrial applications.

The MAX20408 / MAX20410 offer programmable or fixed output voltage options. High switching frequency at 2.1MHz and 400kHz options allow for small external components, reduced output ripple, and guarantee no AM interference. SYNC input programmability enables three modes for optimized performance: forced PWM mode, skip mode with ultra-low quiescent current, and synchronization to an external clock. The spread spectrum option minimizes EMI radiated emissions.

The Analog Devices MAX20408/MAX20410 also comes with dual-phase capability allowing up to 20A designs. Two ICs can be configured as a master and a slave with dynamic current sharing and 180º out-of-phase operation. The MAX20408 / MAX20410 is available in a small 3.5mm x 3.75mm, 17-pin FC2QFN package. These devices are pin-to-pin compatible with the MAX20404 / MAX20405 / MAX20406 (4 to 6A) family of products.

Features

  • High-power DC/DC converter in small solution size
    • 3.0V to 36V operating input voltage range
    • Integrated high-side and low-side FETs
    • 8A/10A maximum output current
    • 400kHz and 2.1MHz fixed frequency options
    • Fixed 2.5ms soft-start time
    • 34ns minimum on time
    • Programmable 0.8V to 10V output with 400kHz, 0.8V to 6V output with 2.1MHz, or fixed options
    • ±1.8% output voltage accuracy
    • Symmetric and balanced SUP and PGND pinout placement for superior EMI performance
    • Thermally-enhanced 3.5mm x 3.75mm, 17-pin FC2QFN package
  • High efficiency at all load range
    • 10μA quiescent current in skip mode
    • Up to 94.3% efficiency at 12VIN/5VOUT/2.1MHz
    • Up to 95.6% efficiency at 12VIN/5VOUT/400kHz
  • Dual-phase operation up to 20A load capability
    • Frequency synchronization input/output
    • 180º out-of-phase between master and slave
    • Dynamic current sharing
  • Robust for an automotive environment
    • Forced PWM and skip-mode operation
    • 99% duty cycle operation with a low dropout voltage
    • Supports 42V load dump
    • Spread-spectrum option
    • Power Good indicator
    • Overtemperature and short-circuit protection
    • -40°C to +125°C automotive temperature range
    • AEC-Q100 qualified
  • Scalable power solution
    • Footprint compatible with MAX20404, MAX20405, and MAX20406
    • 3.5mm x 3.75mm FC2QFN-17 package

Applications

  • Automotive supplies
    • Infotainment systems
    • Advanced Driver-Assistance Systems (ADAS)
  • Industrial supplies
  • General-purpose buck converters

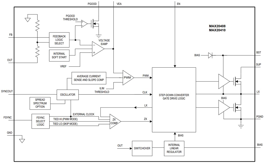
Block Diagram

Block Diagram - Analog Devices / Maxim Integrated MAX20408/MAX20410 Fully Integrated Buck Converters
發佈日期: 2021-09-08 | 更新日期: 2024-10-15