MAX22000透過高速20 MHz SPI匯流排進行通訊,以取得所有設定、管理資訊以及轉換結果。可選購的8位元CRC改善了SPI介面的可靠性,能防止所有8位元叢發以及所有的雙位元錯誤。裝置可在2.7V至3.6V的類比和數位電源,以及高達±24V的高電壓電源下運作。
Maxim Integrated MAX22000採用64腳位的LGA封裝,可在-40°C至+125°C的工業溫度範圍內運作。
特點
- 準確
- AOVM模式:
- 室溫下的FSR準確度達0.02%
- ±50°C溫度變化下的FSR準確度達0.1%
- 5ppm/°C內部參考
- AOVM模式:
- 彈性
- 6個類比輸入/1個類比輸出,可用軟體設定電壓和電流
- 兩個輔助ADC輸入,用於測量冷接點
- RTD輸入模式,採2、3或4線設定
- 熱電耦輸入模式
- ±12.5V輸入/輸出電壓範圍
- ±25 mA或±2.5 mA輸出電流範圍
- ±25V、±2.5V、±500 mV、±250 mV和±125 mV PGA輸入電壓範圍
- +24V現場供電電流迴路
- 可選購ADC和/或DAC的外部參考
- 六個GPIO
- 20MHz SPI介面
- 堅固耐用
- 所有類比I/O連接埠皆具備±36V防護
- 過電流保護
- 過熱關機
- 所有高電壓供電皆具備欠壓中斷保護
- CRC偵測
- 所有類比輸入皆具備開路偵測保護
- 所有腳位皆具備2 kV HBM保護
- -40°C至+125°C作業溫度範圍
- 9 mm x 9.5 mm LGA64小尺寸封裝
應用
- 可程式邏輯控制器 (PLC)
- 可程式自動化控制器 (PAC)
- 分散式控制系統
- 製程控制
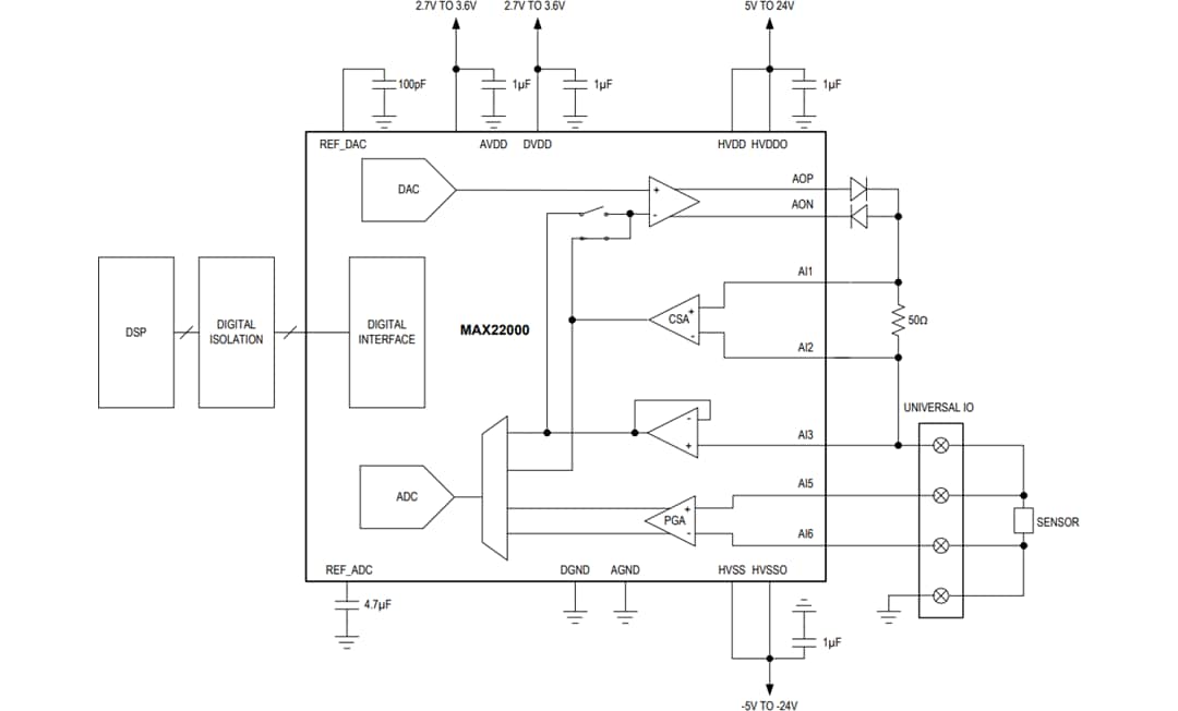
方塊圖
典型應用電路
Resources
- Configurable Input/Output Modes for PLC Systems Using the MAX22000 and MAX14914A
- Guidelines to Implement CRC Programming for the MAX22000 Configurable Analog I/O
- Guidelines to Implementing Temperature Measurements with the MAX22000
- How to Program the MAX22000 Configurable Analog IO
- Software Configurable Universal Analog I/O
- Ultra-Portable IO on the Go
發佈日期: 2020-10-16
| 更新日期: 2024-07-11

