Analog Devices / Maxim Integrated MAX25610x降壓和降壓升壓LED驅動器

Maxim Integrated MAX25610x同步降壓和降壓升壓LED驅動器提供恆定的輸出電流,可用於驅動高功率的發光二極體。本驅動器可用於需要高電壓輸入的汽車和工業照明應用。驅動器整合兩個60 mΩ功率MOSFET,除了同步作業,還能減少外部元件的數量。裝置的彈性化設定可支援降壓、反向降壓升壓和升壓轉換。這款LED驅動器整合電壓模式控制,提供快速的瞬態回應,使迴路容易穩定。Maxim MAX25610x驅動器也可用作DC-DC轉換器,使用FB輸入作為輸出電壓分壓器的回饋。

特點

  • 符合AEC-Q100汽車適用標準
  • 高整合度,可縮短材料清單 (BOM)
  • 5V至36V輸入電壓範圍
  • 400kHz作業頻率
  • 2.2MHz切換頻率選項
  • 內部電流感測選項
  • 整合高側和低側切換MOSFET
  • 脈寬調變 (PWM) 調光,採用類比控制電壓
  • 降壓LED驅動器可用於1至2個LED
  • 反向降壓升壓LED驅動器可用於3至5個LED
  • -40°C至+125°C作業溫度範圍
  • 短路、過電壓和過熱保護

應用

  • 汽車照明
  • 工業照明

影片

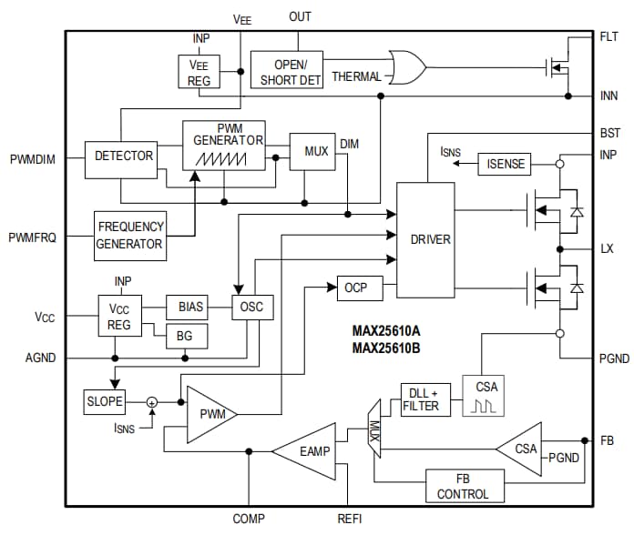
功能方塊圖

結構圖 - Analog Devices / Maxim Integrated MAX25610x降壓和降壓升壓LED驅動器

簡化版應用電路

應用電路圖 - Analog Devices / Maxim Integrated MAX25610x降壓和降壓升壓LED驅動器
發佈日期: 2019-06-04 | 更新日期: 2023-04-17