The IC integrates a number of value-added functions: deep dimming, bleeder control, constant brightness control, and a boost FET. This significantly improves electronic transformer compatibility with standard trailing-edge dimmers.
The Analog Devices MAX31840 is designed for the boost architecture to address 35W and higher-wattage MR16 LED replacement bulbs.
Features
- High integration saves PCB space and BOM costs
- High-performance for new LED dimming requirements
- 36V Boost N-Channel DMOS FET
- Bleeder FET control
- Deep dimming control
- Constant brightness control
- Internal compensation
- LED Overvoltage protection
- Overcurrent and overtemperature protection
- Meets California Title 24 Part 6 JA8
- <30% flickering
- >0.9 power factor
- <1% dimming to brightness, depending on LEDs
- Tight LED current regulation of 2%(typical)
Applications
- 12V MR16 GU5.3 LED bulb
- Other 12V LED bulbs (MR11, AR111, 12V track lighting)
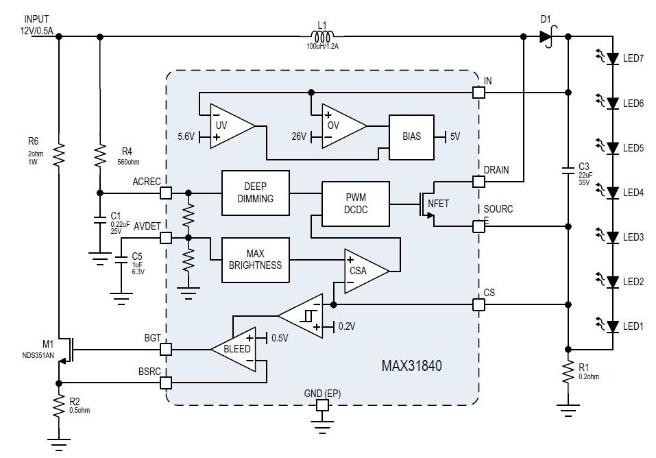
MAX31840 Block Diagram
發佈日期: 2017-08-15
| 更新日期: 2023-04-14

