Analog Devices / Maxim Integrated MAX38650 nanoPower Buck Converter

Analog Devices Inc. MAX38650 nanoPower Buck Converter provides an ultra-low 390nA quiescent current and operates from a 1.8V to 5.5V input voltage. The MAX38650 supports load currents of up to 100mA with peak efficiencies of 95%. The MAX38650 offers high efficiency throughout the load range with a small total solution size. The device is ideal for battery applications where extended battery life is required.

ADI MAX38650 nanoPower Buck Converter supports 100% duty cycle operation allowing seamless transition as battery discharges and falls below the target output voltage. The MAX38650 utilizes a unique control scheme that allows ultra-low quiescent current and high efficiency over a wide output current range.

The MAX38650 Converter is offered in a space-saving, 1.58mm x 0.89mm, 6-pin wafer-level package (WLP) (2 x 3 bumps, 0.4mm pitch), and is specified over the -40°C to +125°C operating temperature range.

Features

  • Extends battery life
    • 390nA Ultra-low quiescent supply current
    • 5nA Shutdown current
    • 95% Peak efficiency and over 85% at 10µA
  • Easy to use addresses popular operation
    • 1.8V to 5.5V Input Range
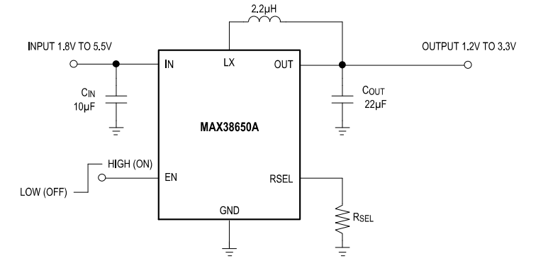
    • Single resistor-adjustable VOUT from 1.2V to 3.3V (MAX38650A)
    • Preprogrammed VOUT from 1.2V to 5V (MAX38650B) in steps of 50mV
    • 100% Duty cycle mode for low dropout operation
    • ±1.5% Output voltage accuracy
    • 100mA Load current
  • Protects system in multiple use cases
    • Reverse-current blocking in shutdown
    • Active discharge feature
  • Reduces size and increases reliability
    • -40°C to +125°C Operating temperature range
    • 1.58mm x 0.89mm, 0.4mm pitch, 6-pin (2 x 3) WLP

Typical Operating Circuit

Application Circuit Diagram - Analog Devices / Maxim Integrated MAX38650 nanoPower Buck Converter
發佈日期: 2021-02-03 | 更新日期: 2023-04-14