Analog Devices / Maxim Integrated MAX40200EVKIT Diode Evaluation Kit
Analog Devices MAX40200EVKIT Diode Evaluation Kit is a proven design to evaluate the MAX40200 “ideal-diode”. This evaluation kit demonstrates the MAX40200 in a tiny, space-saving 4-bump wafer-level package (WLP). The MAX40200 is also available in a 5-pin SOT23 (MAX40200AUK+), but that package is not compatible with this evaluation kit. The evaluation kit comes with two MAX40200ANS+ devices already installed. The Analog Device MAX40200 device is a current switch, that drops so little voltage as to approximate an “ideal diode”.Features
- Drops Less Than 45mV @ 500mA
- Less than 2µA leakage when reverse-biased
- Between 1.5V and 5.5V supply voltage range
- Low supply quiescent current: 7µA (typical) and 18µA (maximum)
- Thermally self-protecting
- Tiny 0.73mm x 0.73mm 4-bump WLP
- -40°C to 125°C temperature range
- Evaluates MAX40200ANS+
- Accommodates easy-to-use components
- Proven PCB layout
- Fully assembled and tested
Kit Contents
- +6V DC power supply
- Electronic load capable of sinking 1A ( e.g., HP6060B)
- Precision voltmeter
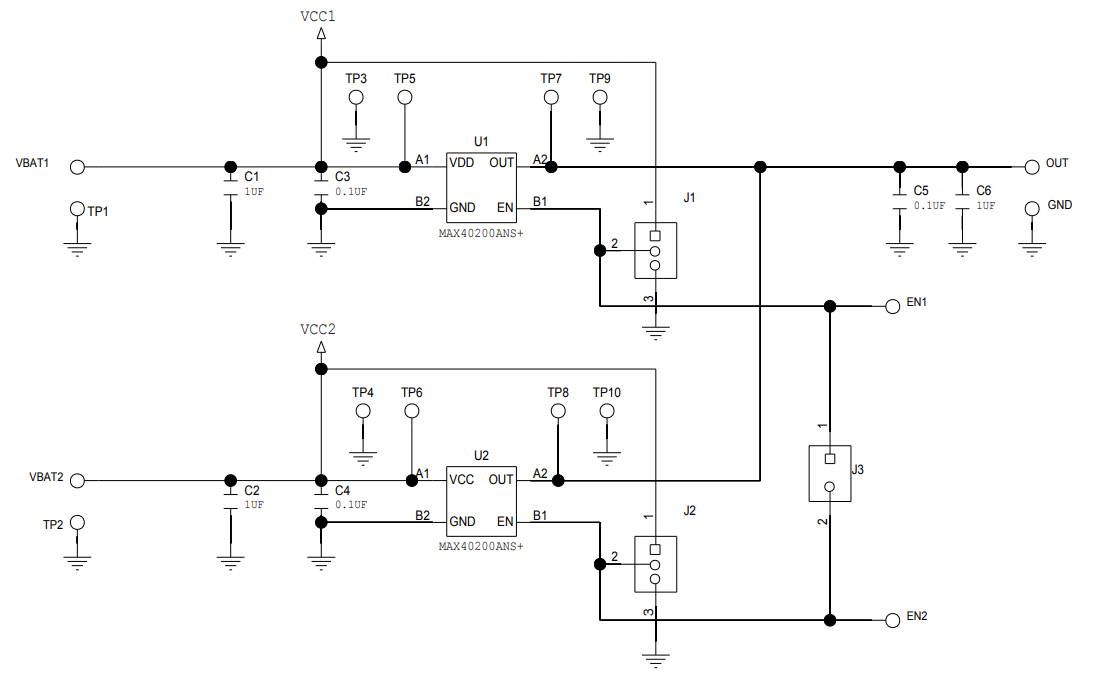
MAX40200 Evaluation Kit Schematic Diagram
Videos
發佈日期: 2017-06-13
| 更新日期: 2023-04-18
