Analog Devices / Maxim Integrated MAX5995x Power Management ICs
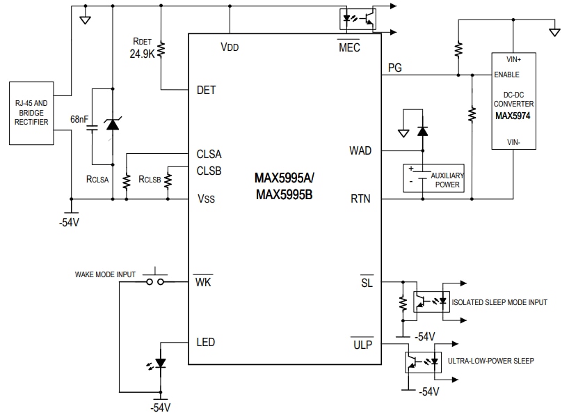
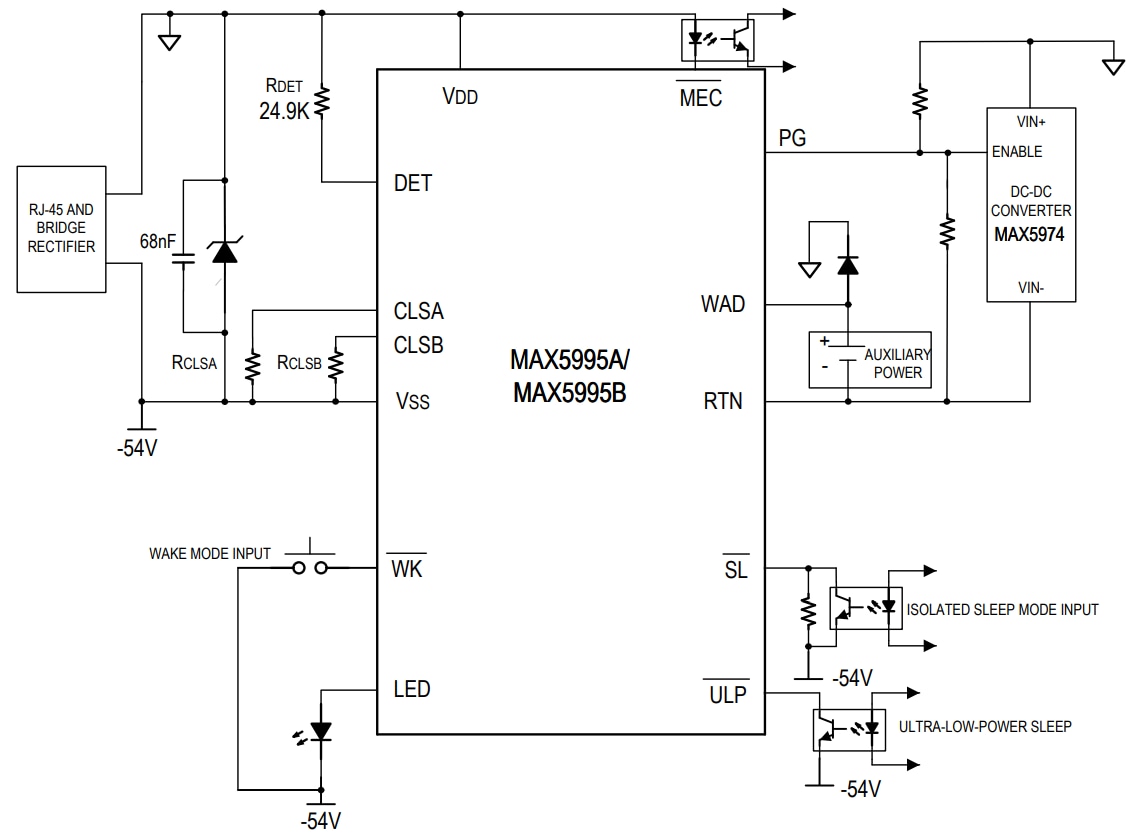
Analog Devices MAX5995x Power Management ICs provide a complete interface for Powered Device (PD) to comply with IEEE® 802.3af/at/bt standard in a Power-over-Ethernet (PoE) system. These devices provide the PD with a detection signature, classification signature, and an integrated isolation power switch with startup inrush current control. The MAX5995x ICs support a multi-event classification method as specified in the IEEE 802.3bt standard and provide a signal to indicate from Type 1 to Type 4 Power Sourcing Equipment (PSE). The MAX5995x PMICs also provide a Power-Good (PG) signal, two-step current limit and foldback control, and over-temperature protection.The Analog Devices MAX5995x ICs are available in a 16-pin 5mm x 5mm TQFN power package. These PMICs operate at -40°C to 85°C operating temperature range. Applications include IEEE 802.3bt powered devices, VOIP phones, IP security cameras, wireless access points, small cells, picocell, lighting, and building automation.
Features
- IEEE 802.3af/at/bt compliant
- Type 1~4 PSE classification indicator or an external wall adapter indicator output
- Simplified wall adapter interface
- Multi-event classification 0-8
- Sleep mode and ultra-low-power sleep mode
- 100V input absolute maximum rating
- Inrush current limit during startup
- Under voltage lockout @ 36V
- LED driver with programmable LED current
- Current foldback protection
- Overtemperature protection
- Current limit during normal operation
- Multi-event power level indication
- Thermally enhanced 5mm x 5mm 16-pin TQFN package
Applications
- IEEE 802.3bt powered devices
- VOIP phones and IP security cameras
- Wireless access point
- Small cell and pico cell
- Lighting
- Building automation
Additional Resources
Block Diagram
Application Circuit Diagram
發佈日期: 2018-12-26
| 更新日期: 2023-07-13
