特點
- 峰值效率92%;全負載效率90%(於VIN = 12V,VOUT = 1V時)
- 4.5V至16V作業輸入電壓範圍
- 0.5V至5.5V輸出電壓範圍
- 0.5V至5.0V,具有直接反饋輸出啟動電壓固定腳位範圍
- 整合式迴路補償
- 支援耦合式和獨立式電感器
- PMBus Revision 1.3相容介面
- 支援外接電源級,可提高功率容量
- 內建線性穩壓器,可用單一供應電壓運作
- 可選購外接式LDO FET,以提升熱效能
- TJ(-40°C至+125°C)下的DC設定點準確度±1%
- 軟啟動時間
- 固定腳位的可程式作業參數:
- 32個PMBus位址
- 輸出電壓
- 切換頻率
- 過電流保護 (OCP) 閾值
- 迴路補償
- 僅限連續導通模式作業
- 整合精準的電流和溫度感測功能
- 單調啟動和關閉,支援預偏壓啟動(兩相)
- 快速的峰值和平均過電流保護
- RESTORE輸入腳位可重設輸出電壓
- -40°C至+125°C作業接面溫度範圍
- 封裝:35腳位、4 mm × 10.5 mm、0.5 mm間距、FC2QFN
應用
- 負載點電壓穩壓器
- 通訊、網路、伺服器和儲存設備
- 微處理器晶片組
- 記憶體VDDQ
- I/O和輔助電源
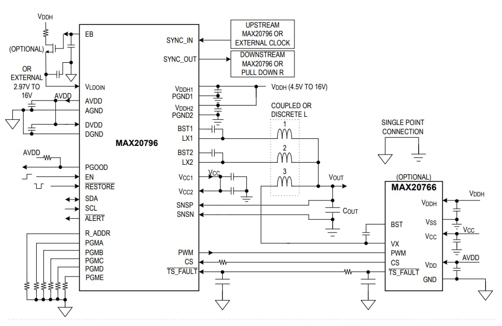
方塊圖
Additional Resources
發佈日期: 2020-06-04
| 更新日期: 2024-05-28

