Apex Microtechnology SA303 Three-Phase Switching Amplifier ICs

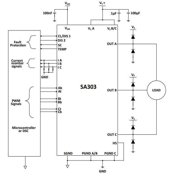
Apex Microtechnology SA303 Three-Phase Switching Amplifier ICs are low-cost 60V pulse width modulation (PWM) motor-driver ICs. The Apex Microtechnology SA303HU provides a high level of integration for driving brush-type DC motors between lower-current devices and higher-cost drivers operating on 400+ voltage supplies. Using an MCU or DSP makes a seamless digital interface possible with the SA303HU. Individual control of the top and bottom side output FETs is allowed via direct signals from the processor.

Features

  • Low-cost 3-phase intelligent switching amplifier
  • Directly connects to most embedded microcontrollers and digital signal controllers
  • Integrated gate driver logic with dead-time generation and shoot-through prevention
  • Wide power supply range (8.5V To 60V)
  • Over 10A peak output current per phase
  • Independent current sensing for each output
  • User programmable cycle-by-cycle current limit protection
  • Over-current and over-temperature warning signals

Applications

  • 3-phase brushless DC motors
  • Multiple DC brush motors
  • Three independent solenoid actuators

Videos

Overview

Apex Microtechnology SA303 Three-Phase Switching Amplifier ICs
發佈日期: 2020-08-20 | 更新日期: 2024-04-05