Analog Devices Inc. EVAL-AD4131-8WARDZ Evaluation Kit
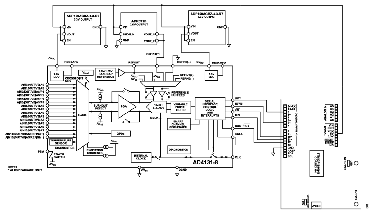
Analog Devices EVAL-AD4131-8WARDZ Evaluation Kit is based on the AD4131-8 16-bit, ultra-low power, low-noise ADC. The EVAL-AD4131-8WARDZ board connects to the PC's USB port via the EVAL-SDP-CK1Z motherboard. The AD4131-8 is supplied with a 5V USB operation through the PC to 3.3V, supporting all necessary components.The AD4131-8 ACE Plugin fully configures the AD4131-8 device register functionality and delivers DC time domain analysis as waveform graphs, histograms, and associated noise analysis for ADC performance evaluation.
The ADI EVAL-AD4131-8WARDZ evaluation board demonstrates the ADC's features and performance. The user PC software executable controls the AD4131-8 over USB via the EVAL-SDP-CK1Z (SDP) board.
Features
- Full-featured evaluation board for the AD4131-8
- PC control in conjunction with Analog Devices System Demonstration Platform (EVAL-SDP-CK1Z)
- PC software for control and data analysis (time domain)
- Standalone capability
Applications
- Smart transmitters
- Wireless battery and harvester-powered sensor nodes
- Portable instrumentation
- Healthcare and wearables
- Temperature measurement of thermocouple, RTD, and thermistors
- Pressure measurement of bridge transducers
Required Equipment
- EVAL-AD4131-8WARDZ evaluation board
- EVAL-SDP-CK1Z system demonstration platform
- DC signal source
- USB cable
- PC running Microsoft Windows with USB 2.0 port
Block Diagram
Hardware Configuration
Front Layout
Back Layout
發佈日期: 2024-10-21
| 更新日期: 2024-11-06
