Epson Timing RX-8803LC Real-Time Clock Modules
Epson Timing RX-8803LC Real-Time Clock Modules offer a 1.6V to 5.5V interface voltage range and a built-in 32.7kHz crystal unit. RX-8803LC modules feature high stability, register compatibility with RX-8801, and a time synchronize function with 1PPS signal input. Epson Timing RX-8803LC Real-Time Clock Modules have an I2C-Bus interface type and various functions, including a full calendar, alarm, timer, and EVIN input.Features
- High stability
- High resolution
- Built-in frequency adjusted crystal unit and DTCXO
- Time synchronize function with 1PPS signal input
- Compatible with RX-8801
- Functions
- Full calendar
- Alarm
- Timer
- EVIN input
Applications
- Automotive
- Car multimedia
- Body electronics
- Remote keyless entry
Specifications
- 1.6V to 5.5V interface voltage range
- 2.2V to 5.5V temperature-compensated voltage range
- Selectable clock output (32.7kHz, 1024Hz, 1Hz)
- -40°C to +85°C operating temperature range
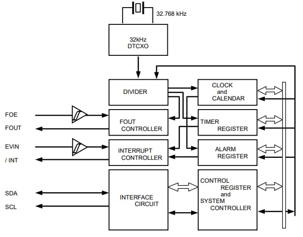
Block Diagram
發佈日期: 2022-04-06
| 更新日期: 2022-04-12
