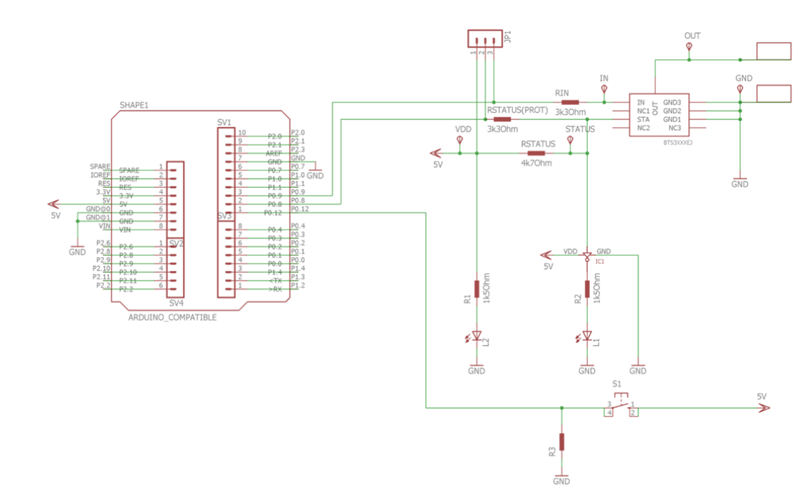
Infineon Technologies BTS3050EJ Demonstration Board
Infineon Technologies BTS3050EJ Demonstration Board is designed to evaluate the features and performance of the BTS3050EJ Highly Integrated Temperature Protected MOSFET (HITFET™) switches. This demonstration board consists of a pair of LEDs that display the status signal and if the surrounding circuit is supplied. The BTS3050EJ demonstration board features an integrated programmable push button and a diagnosis function. Infineon Technologies BTS3050EJ Demonstration Board is capable of driving one 12V resistive, capacitive, or inductive load and is compatible with the Arduino/XMC1100 boot kit. The BTS3050EJ board is RoHS compliant and operates within a supply voltage range of 6V to 31V.Features
- Evaluate features and performance of BTS3050EJ HITFET switches
- Pair of LEDs displays status signal
- Integrated programmable push button
- Diagnosis function
- Arduino/XMC1100 boot kit compatible
- Can drive one 12V resistive, capacitive, or inductive load
- 6V to 31V supply voltage range
- RoHS compliant
Schematic
發佈日期: 2019-12-10
| 更新日期: 2024-01-23
