CoolSiC™ MOSFET離散元件1200V G2 MOSFET提供兩種 TO-247 4腳位封裝版本。使用者可以依據需求在標準TO-247 4腳位封裝與TO-247 4腳位HC封裝之間選擇。TO-247 4腳位封裝增加了關鍵引綫間的爬電距離,能讓波峰焊更平順、電路板產出損耗更小。標準化腳位相容於市場上絕大多數產品。
特點
- VDSS = 1200V (Tvj = +25°C)
- 極低的切換損耗
- 最大VGS範圍寬:-10V至25V
- 過載運行溫度可達Tvj = +200°C
- 短路可承受時間為2µs
- 可以採用0V關斷閘極電壓
- 耐用的體二極體用於硬換向
- .XT互連技術,提供同級最佳的散熱效能
應用
- EV充電
- 工業驅動器/一般用途驅動器 (GDP)
- 光電/太陽能/串列式逆變器
- 不斷電系統 (UPS)
- 固態電路斷路器 (SCB)
- 資料中心與人工智慧
- CAV
影片
圖表
方塊圖 - 從30kW至150kW的充電機
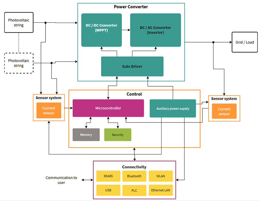
方塊圖-三相串列式逆變器
發佈日期: 2024-02-20
| 更新日期: 2026-03-02

